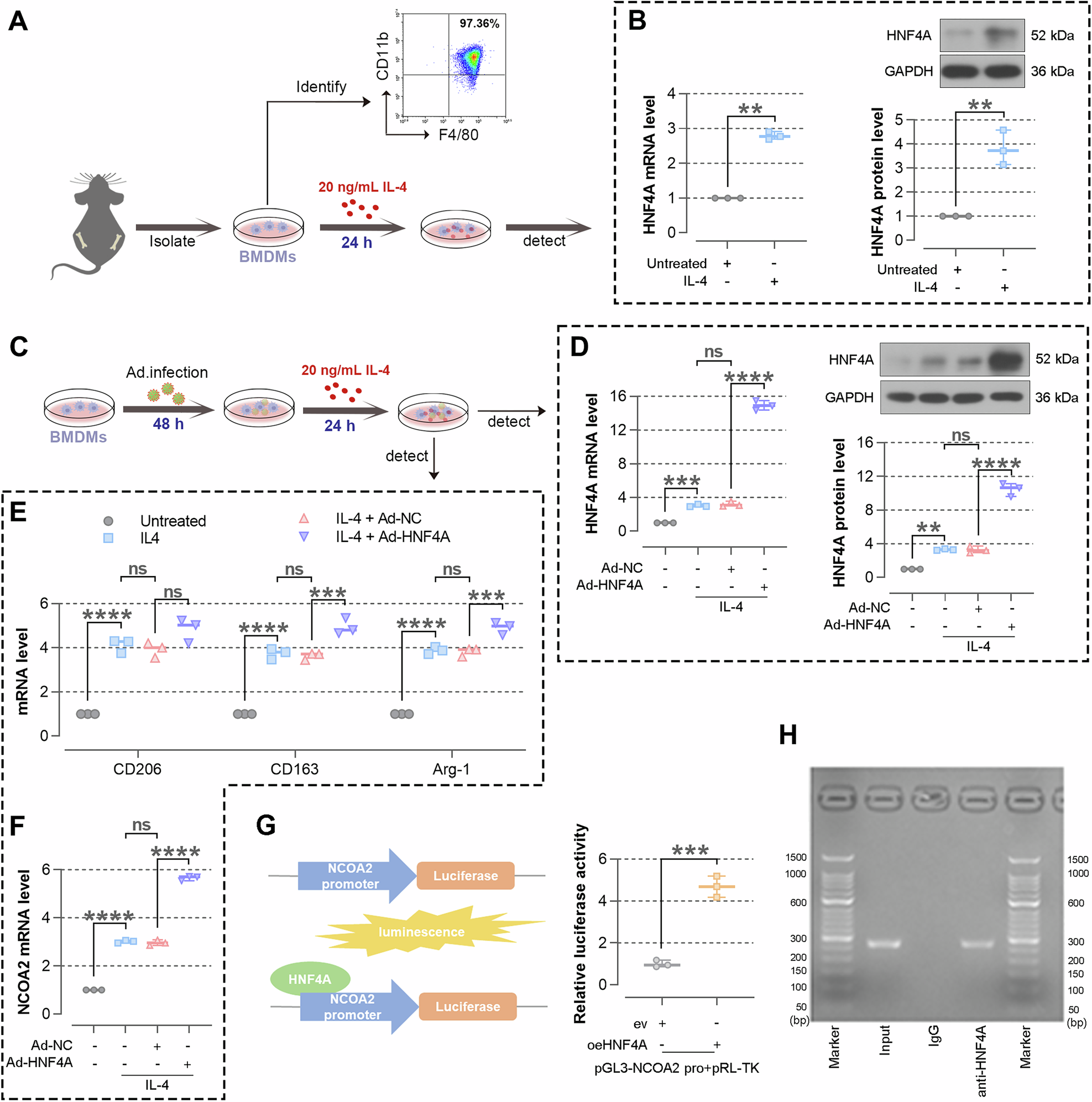
Fig. 4: Overexpressing HNF4A promotes the polarization of BMDMs towards M2 phenotype and HNF4A binds to the NCOA2 promoter.

A Isolation and culture of mouse bone BMDMs. M2-type polarization is induced by treating BMDMs with IL-4 for 24 h. Schematics are obtained from SciDraw. Mouse: https://doi.org/10.5281/zenodo.3926105; Adenovirus: doi.org/10.5281/zenodo.3926233. B The expression of HNF4A in cells is detected by real-time PCR and WB. C Ad-HNF4A infected BMDMs for 48 h, followed by inducing M2 polarization with IL-4 for 24 h. D The expression of HNF4A in BMDMs is detected by real-time PCR and WB. E The expressions of CD206, CD163, and Arg-1 are detected by real-time PCR in BMDMs. F The expression of NCOA2 is measured by real-time PCR in BMDMs. G Dual luciferase reporter assays are performed with 293 T cells co-transfected with pGL3-basic luciferase reporter containing NCOA2 promoter (pGL3-NCOA2 pro) and the HNF4A overexpression or empty vector. Luciferase activities are measured and normalized to the Renilla activity. H ChIP assay is performed to show that HNF4A binds to the NCOA2 promoter. The data are presented as mean ± SD. **P < 0.01, ***P < 0.001, ****P < 0.0001.