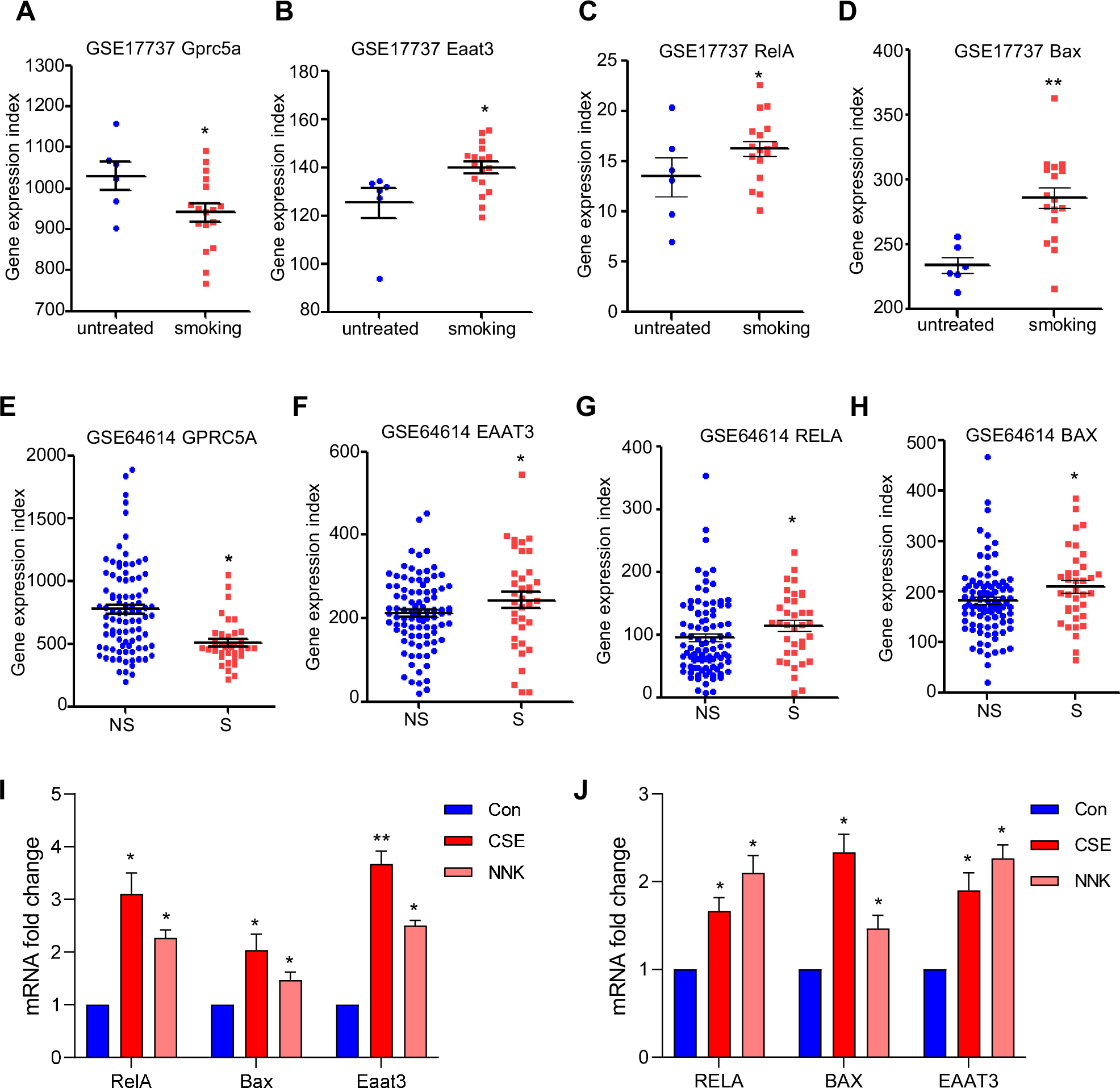
Fig. 7: The inflammation-inducing factor, smoking, increased the expression of EAAT3.
From: NF-κB-mediated EAAT3 upregulation in antioxidant defense and ferroptosis sensitivity in lung cancer

A–D GSE17737 data from the GEO database showed the expression of Gprc5a, Eaat3, RelA, and Bax in the untreated group and the smoking group, analyzed with GraphPad Prism 5. E–H GSE64614 data from GEO database showed the expression of GPRC5A, EAAT3, RELA, and EAAT3 in smokers compared with non-smoker patients, analyzed with GraphPad Prism 5. I The mRNA expression of RelA, Bax and Eaat3 was induced following treatment with CSE and NNK (0.5 µg/ml) in MTEC cells. J The mRNA expression of RELA, BAX and EAAT3 was induced following treatment with CSE and NNK (0.5 µg/ml) in 16HBE cells. *p < 0.05, **p < 0.01, error bars represent SEM.