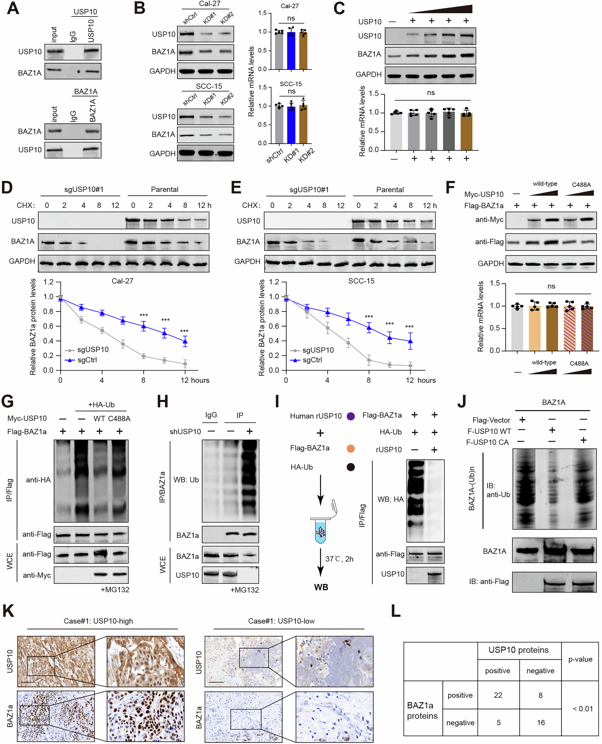
Fig. 4: USP10 interacts with, deubiquitinates, and stabilizes BAZ1A.

A Co-IP and western blotting analysis showing the endogenous interactions between USP10 and BAZ1A. B Western blotting and RT-qPCR analysis showing the BAZ1A expressions in indicated cells with or without USP10-KD. C Western blotting and RT-qPCR analysis showing the BAZ1A expressions in FaDU cells transfected with increased doses of Myc-USP10 plasmids. D, E Western blot of BAZ1A proteins in WCLs of Cal-27 (left) or SCC-15 (right) cells with or without USP10 depletion for 12 h and then treated with CHX (50 μg/ml) and harvested at different time points. At each time point, the intensity of BAZ1A was normalized to the intensity of GAPDH and then to the value at 0 h. Data are shown as means ± SD (n = 3). F Western blotting and RT-qPCR analysis showing the BAZ1A expressions in FaDU cells transfected with increasing doses of WT or C488A USP10 plasmids, individually. G In vivo ubiquitination assay was performed in cells transfected with Myc-USP10 (or C488A mutant), Flag-BAZ1A, or HA-ub. The cells were treated with 20 μM MG132 for 8 h, and western blotting showed the results. H In vivo ubiquitination assays showing the ubiquitination levels of BAZ1A in Cal-27 cells with or without USP10-KD. I The in vitro deubiquitination assay mode was illustrated (left). Deubiquitination of BAZ1A in vitro by recombinant USP10. HEK293FT cells transfected with BAZ1A and Ubiquitin constructs were treated with MG132 (10 μmol/L) for 8 h before harvest. J In vitro deubiquitination assay was performed. Ubiquitinated GFP-BAZ1A protein was treated with USP10 WT or USP10 CA. Reaction mixes were analyzed by western blotting. K, L Immunohistochemistry (IHC) images (K) showing USP10 and BAZ1A expressions in HNSCC specimens. Chi-square test to determine the correlations between USP10 and BAZ1A (L) in samples. Data represent the Mean ± SD of at least three independent experiments. *P < 0.05, **P < 0.01, and ***P < 0.001. Differences were tested using an un-paired Student’s t test (B, C, F), the 2-way ANOVA followed by Tukey’s multiple comparisons test (D, E).