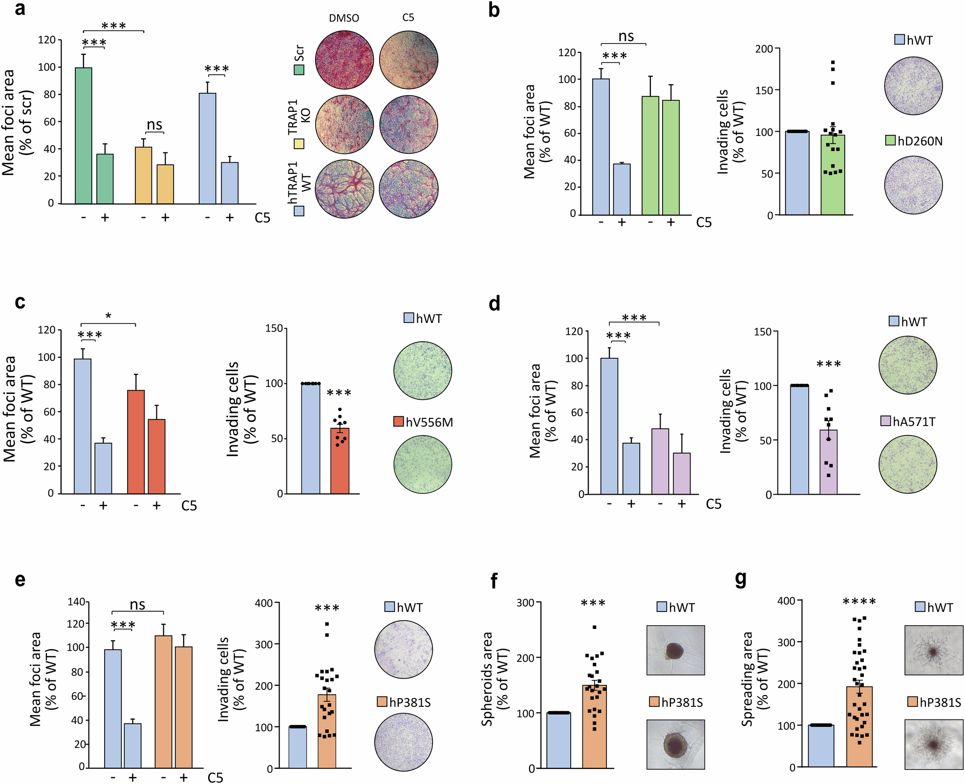
Fig. 5: Effect of TRAP1 point mutations on its pro-neoplastic activity.

a Focus-forming assay on sMPNST cells (scramble, scr, i.e. expressing endogenous TRAP1; TRAP1 KO and re-expressing hWT-TRAP1 in a TRAP1 KO background) grown for 10 days with or without the selective TRAP1 inhibitor compound 5 (25 μM). Data are reported as mean of foci area normalized to scr SMPNST cells, and presented as mean ± SEM (n = 3 independent experiments with 3 replicates for each one); ***p < 0.001 with one-way ANOVA with Bonferroni’s test. b–e Focus-forming and invasion assay on sMPNST cells re-expressing human WT or TRAP1 mutants (b D260N, c V556M; d A571T; e P381S) in an endogenous TRAP1 KO background. Where indicated, cells were treated with 25 μM of compound 5. For focus-forming assays, data are reported as mean of foci area normalized on hWT-TRAP1 expressing cells. For invasion assay data are reported as area covered by invading cells normalized on hTRAP1-WT expressing cells. Data are presented as mean ± SEM of at least 3 independent experiments with 3 replicates for each one); ***p < 0.001 with one-way ANOVA with Bonferroni’s test for focus forming and Student’s t-test for invasion assay. f Spheroids formed by sMPNST cells expressing hTRAP1-WT or hTRAP1-P381S mutant. Spheroid area was measured after 10 days of growth. g Branching morphogenesis assay performed on sMPNST spheroids. Matrigel was added after 3 days of spheroid growth. The spreading of spheroids was estimated by measuring the area of branches using ImageJ software after setting a threshold to highlight and isolate the spheroid and its branches from the background. Data are presented as mean ± SEM of at least 3 independent experiments and analyzed with a Student’s t test analysis; ***p < 0.001.