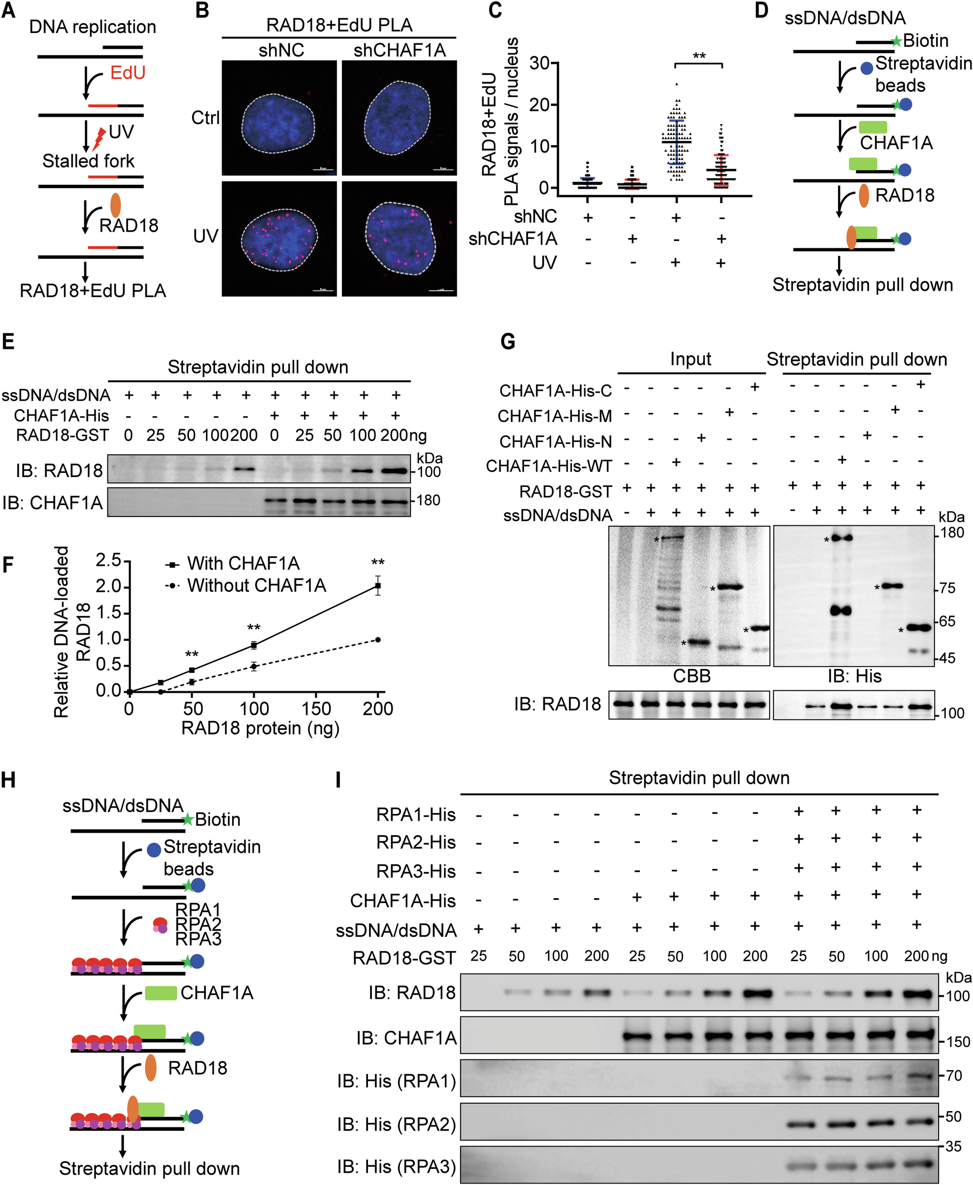
Fig. 6: CHAF1A recruits RAD18 to stalled replication forks.

A Schematic of RAD18-EdU PLA assay. B CHAF1A-knockdown KYSE510 cells were treated with or without 100 J/m2 for 1 h. Biotin was connected to EdU by a Click-iT reaction, and then PLA assay was performed with anti-RAD18 and anti-biotin antibodies. C Statistical diagram of PLA foci for C, n = 100. Data are representative of at least three independent experiments. **P < 0.01; one-way ANOVA. D Schematic of ssDNA/dsDNA pull-down assay. E Biotinylated ssDNA/dsDNA were first bound with streptavidin beads and coated with bacterially produced recombinant CHAF1A, followed by incubating with the indicated concentration of recombinant RAD18. The relative DNA-loaded of RAD18 is calculated by the gray value of RAD18 in F. Data represent means ± SEM from three independent experiments. **P < 0.01; one-way ANOVA. G Biotinylated ssDNA/dsDNA were first bound with streptavidin beads and coated with bacterially produced recombinant wild-type and CHAF1A mutants, followed by incubating with recombinant RAD18, followed by immunoblotting with RAD18 antibody. H Schematic of ssDNA/dsDNA pull-down assay with RPA complex. I Biotinylated ssDNA/dsDNA were first bound with streptavidin beads and coated with bacterially produced recombinant RPA complex (RPA1-His, RPA2-His and RPA3-His), followed by incubation with recombinant CHAF1A and then with recombinant RAD18 at the indicated concentrations. The relative DNA-loaded of RAD18 is calculated by immunoblotting with RAD18 antibody.