Fig. 6: Downregulation of LCN2 resisted oxidative stress.
From: LCN2 induces neuronal loss and facilitates sepsis-associated cognitive impairments

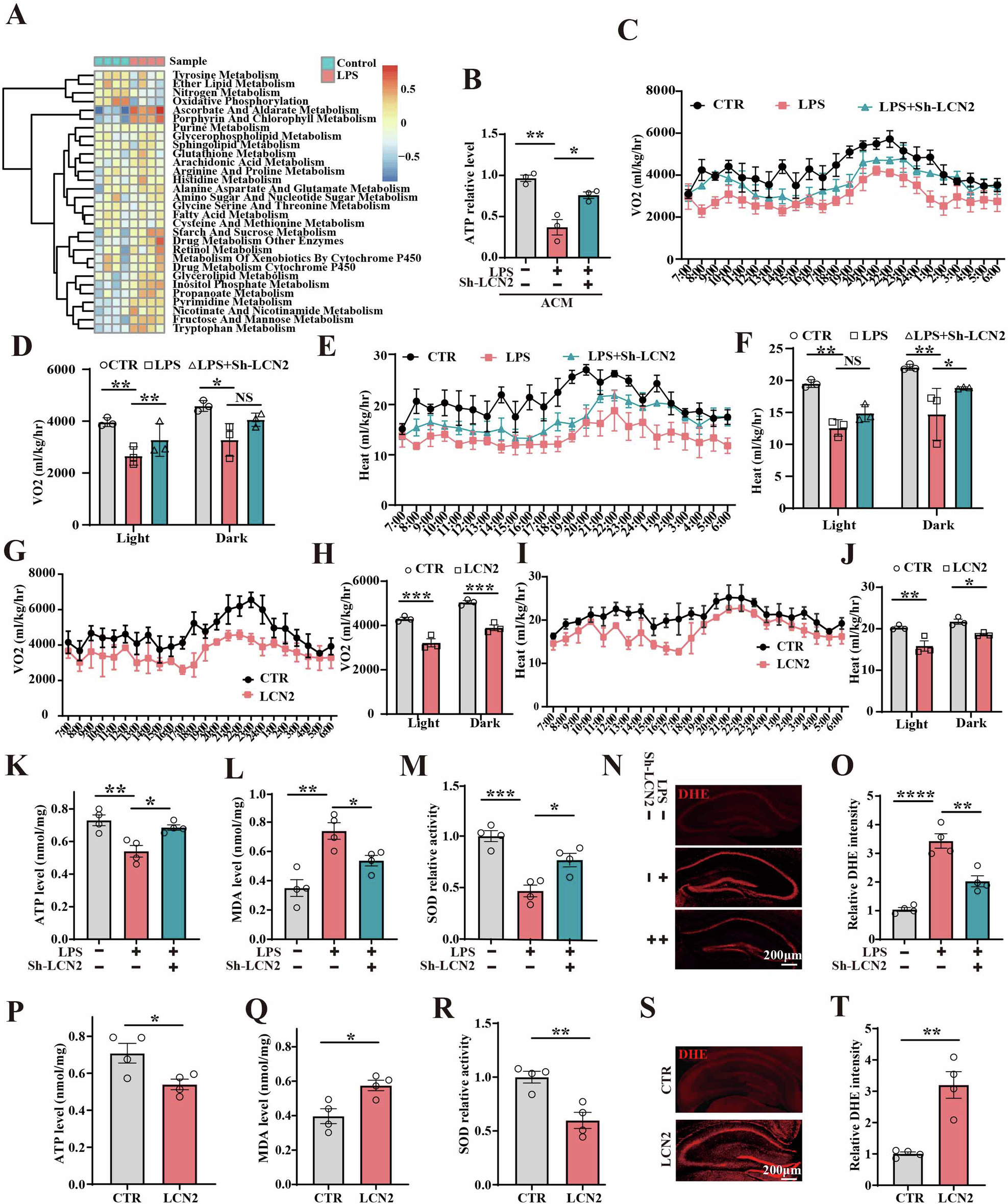
A Heatmap illustrating different metabolism pathways enrichment results in dataset GSE88959. B The ATP levels were tested in primary hippocampal neurons (n = 3). C VO2 was tested in 24 h of three groups. D Quantitative analysis the VO2 of Light and Dark (n = 3). E the heat was tested in 24 h. F Quantitative analysis of Light and Dark (n = 3). G VO2 was tested in 24 h of control and LCN2 groups. H Quantitative analysis of Light and Dark (n = 3). I the heat was tested in 24 h. J Quantitative analysis of Light and Dark (n = 3). K The ATP production was tested in the hippocampal of three groups (n = 4). L The MDA levels were tested in the hippocampal of three groups (n = 4). M The total SOD activity was tested in the hippocampal of three groups (n = 4). N, O ROS production was detected by DHE dye in the hippocampal of three groups. The representative DHE fluorescence images (N) and quantitation (n = 4) (O). P The ATP production was tested in the hippocampal of LCN2 and control groups (n = 4). Q The MDA levels were tested in the hippocampal of LCN2 and control group (n = 4). R The total SOD activity was tested in the hippocampal of LCN2 and control group (n = 4). The representative DHE fluorescence images (S) and quantitation (T) of LCN2 and control group (n = 4). Data are presented as Mean ± SEM. A two-tailed Student’s t-test was used to assess the variance between two groups. One- or two-way ANOVA was used for the three groups. *p < 0.05, **p < 0.01, ***p < 0.001, ****p < 0.0001, versus LPS or Control group.