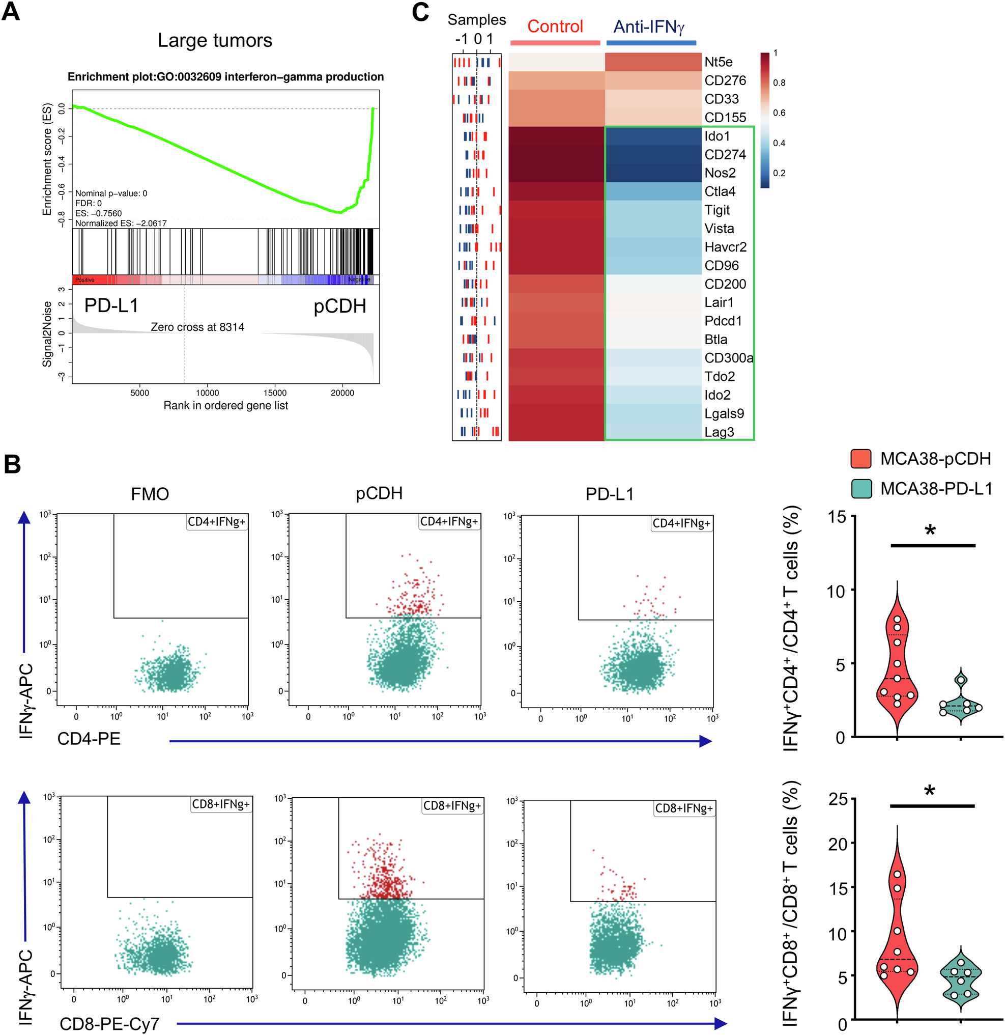
Fig. 3: Overexpressing PD-L1 reduced IFNγ production, resulting in decreased HIS in baseline large tumors.

A GSEA showing negative enrichment of genes related to IFNγ production in large tumors of MCA38-PD-L1 compared to control MCA38-pCDH. P values were automatically determined by GSEA v.3.0. ES, enrichment score; NES, normalized enrichment score; FDR, false discovery rate. B IFNγ production in intratumoral CD4+ and CD8+ T cells. FMO, fluorescence-minus-one. Data were analyzed by two-tailed Student’s t-tests; each dot represents one individual tumor sample, and data are shown as the mean ± SEM. Data represent 2 independent experiments with similar results. C The sample distribution plot (left) showed the profiles of immune checkpoint gene expression in MCA38-pCDH treated with anti-IFNγ antibody (blue) or IgG control (red) based on RNAseq data. The corresponding heatmap (right) displayed group-level results, with five biological replicates (n = 5).