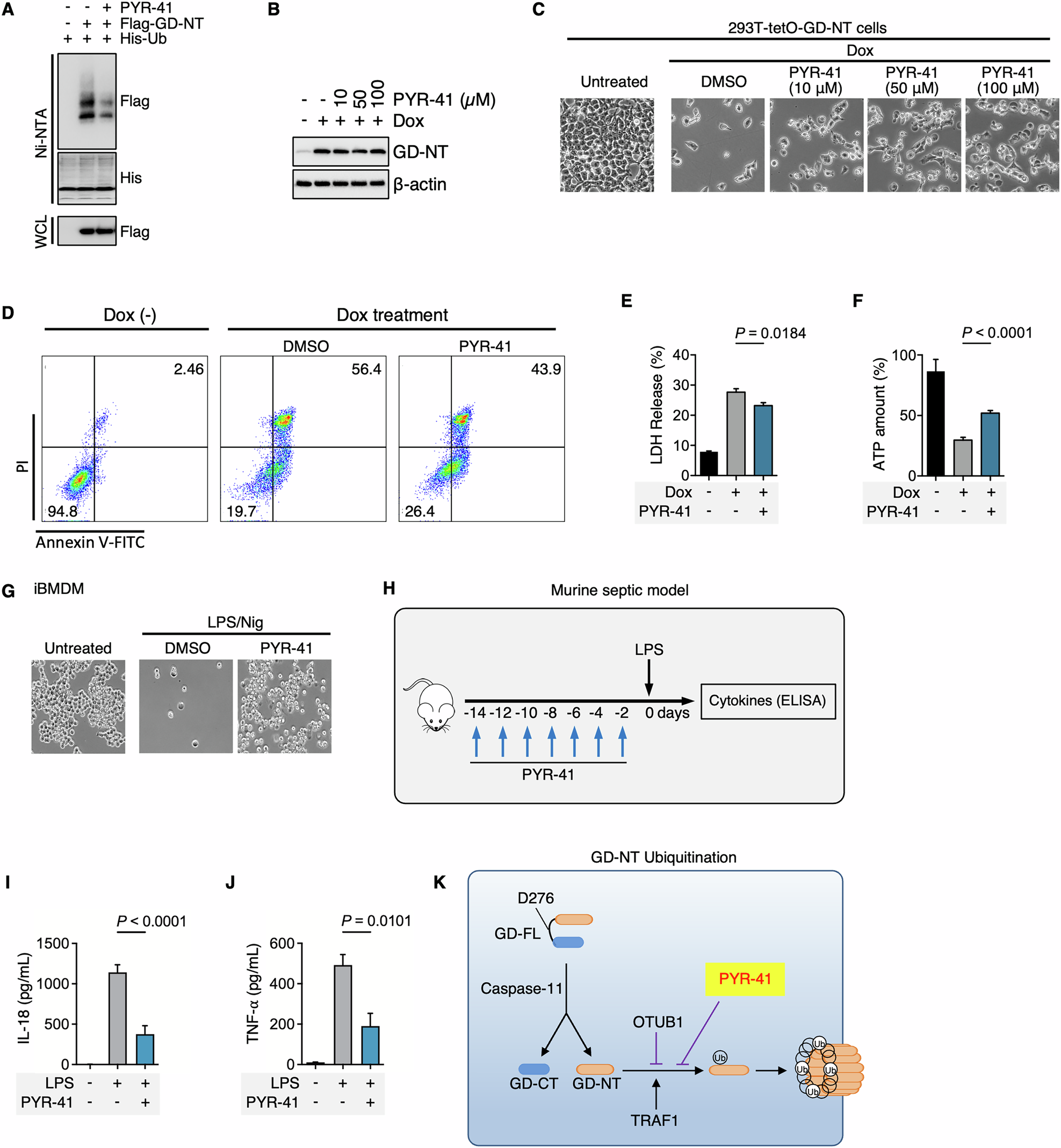
Fig. 6: PYR-41 suppressed GD-NT ubiquitination and reduced GD-NT-mediated pyroptosis in vivo and in vitro.

A 293-tetO-His-Ub cells were used for ubiquitination detection. Dox (2 µg/mL) was added to induce the expression of His-Ub. 24 hours after Dox treatment, the cells were transfected with Flag-GD-NT and simultaneously treated with PYR-41 (50 µM). 24 hours after transfection, the cells were harvested for Ni-NTA Pulldown. The precipitants and WCL were immunoblotted with the indicated antibodies. B 293-tetO-GD-NT cells were treated with Dox (2 µg/mL) to induce GD-NT expression. Different concentrations of PYR-41 were added at the same time as Dox. 6 hours after Dox/PYR-41, and the cells were harvested for immunoblot with the indicated antibodies. C Similar to (B), except that phase-contrast images were taken 16 hours after Dox/PYR-41. The cells floating in the culture medium were removed, and the adherent cells (considered as living cells) were subjected to phase-contrast imaging. D 293-tetO-GD-NT cells were treated with Dox (2 µg/mL) to induce GD-NT expression. PYR-41 (50 µM) was added at the same time as Dox. 12 hours after Dox/PYR-41, the cells were harvested for flow cytometry and Annexin V/PI staining kit. E Similar to (D), except that the cells were harvested 12 hours post-Dox and subjected to LDH-based Cytotoxicity Assay. F Similar to (D), except that the cells were harvested 12 hours post-Dox and subjected to ATP-based Cell Viability Assay. G Phase-contrast images of iBMDM cells. The cells were treated with LPS (1 μg/mL) and (PYR-41 50 μM)) for 10 hours before stimulation with nigericin for 30 minutes. The cells floating in the culture medium were removed, and the adherent cells (considered as living cells) were subjected to phase-contrast imaging. H Murine septic model: LPS, with or without PYR-41, was administered according to the formula. I–J Cytokine release in septic mice. LPS (5 mg/kg), with or without PYR-41 (10 mg/kg), was intraperitoneally injected into C57BL/6 naïve mice (n = 6 mice per group). 8 hours after LPS, the sera were harvested for ELISA assay to detect IL-18 (I) and TNFα (J) levels. K Diagrammatic illustration: The ubiquitination of GD-NT mediated by TRAF1/2 and OTUB2 enables GD-NT to polymerize and form pores in the cell membrane. The UBA1 inhibitor PYR-41 can significantly block GD-NT-mediated cell apoptosis. In E, F, I, and J, differences among groups were analyzed by two-tailed Student’s t-test (means ± s.e.m). Error bars represent the variation range of duplicated experiments. Data are representative of at least two independent experiments.