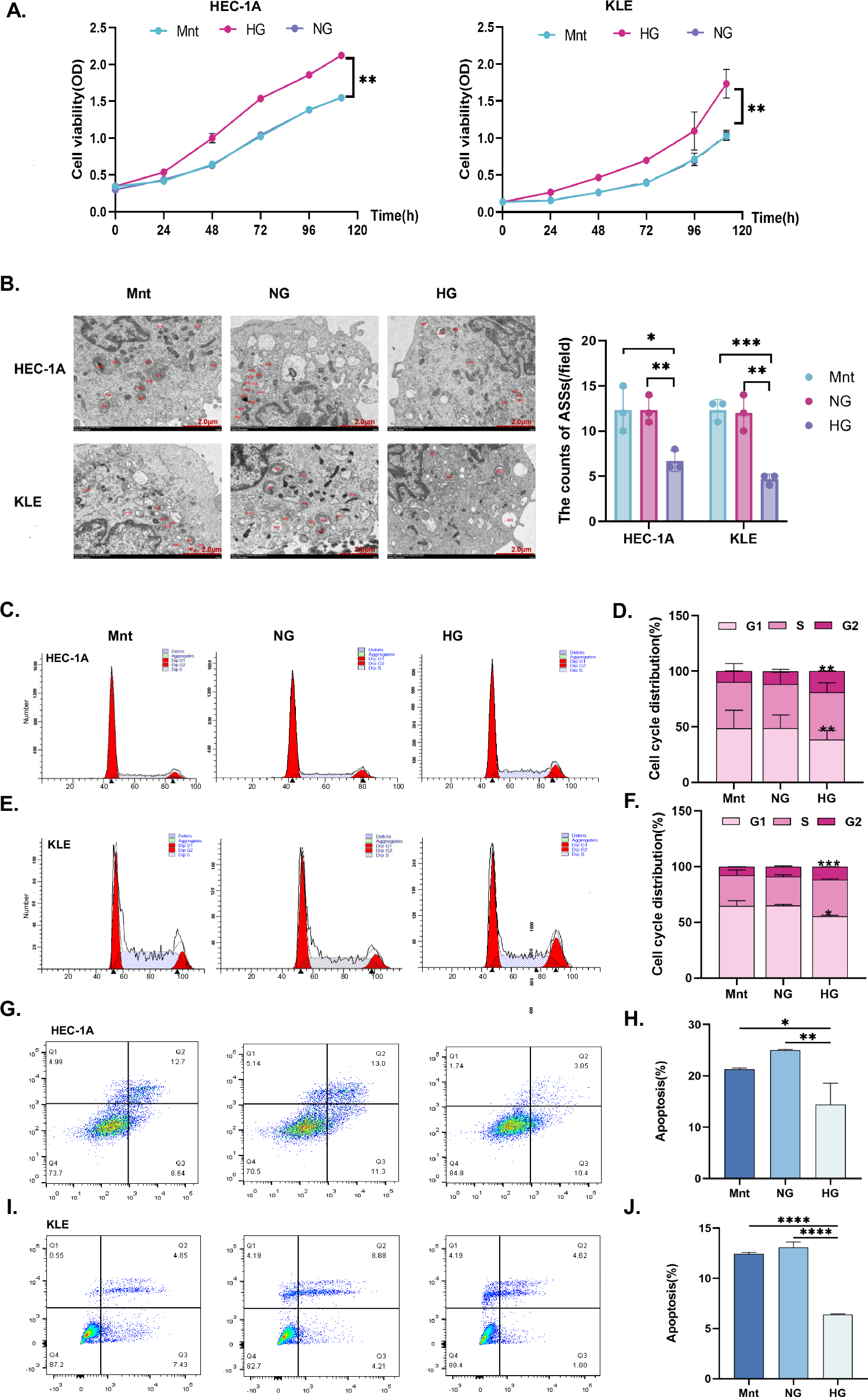
Fig. 1: High concentrations of glucose promote EC cell proliferation and inhibit autophagy and apoptosis.

A HEC-1A and KLE EC cells were treated with Mnt, NG (5.5 mM) medium, or HG (25 mM) medium for specific times (24 h, 48 h, 72 h, 96 h, 120 h), and cell viability was determined by a CCK8 assay. B Transmission electron microscopy (TEM) was performed to observe the effect of Mnt, NG, and HG on the number of ASSs in HEC-1A and KLE EC cells for 48 h. The red marks indicate ASSs (Magnification: 8000X). C–F The effects on the cell cycle in HEC-1A and KLE EC cells treated with Mnt, NG, or HG for 48 h were evaluated by flow cytometry, respectively. G–F The effects on the apoptosis in HEC-1A and KLE EC cells treated with Mnt, NG, or HG for 48 h were evaluated by flow cytometry, respectively. n = three independent experiments, * p < 0.05, ** p < 0.01, *** p < 0.001. EC endometrial cancer, Mnt mannitol, NG normal glucose, HG high glucose, ASS autophagic lysosome.