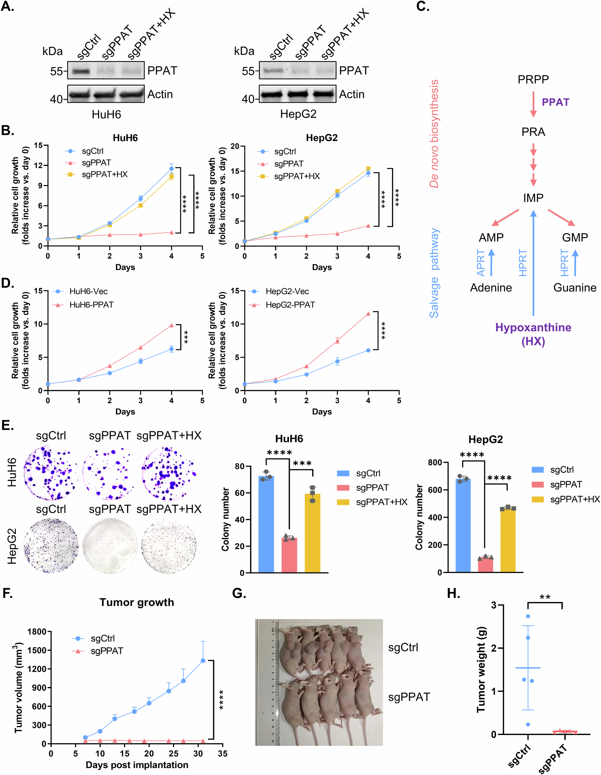
Fig. 2: PPAT, the rate-limiting de novo purine biosynthesis enzyme, is essential for HB cell proliferation.

A The protein level of PPAT was detected by WB analysis in non-targeting control and PPAT knockout HuH6 or HepG2 cells with or without supplementation of 100 μM HX in the growth medium. B Growth curves were generated for non-targeting control and PPAT knockout HuH6 or HepG2 cells with or without supplementation of 100 μM HX. Each point was assayed in quadruplicates/hexaplicates (unpaired t-test). C A scheme of de novo and salvage purine biosynthesis pathway. D Growth curves were generated for vector and PPAT overexpressing HuH6 or HepG2 cells. Each point was assayed in triplicates (unpaired t-test). E Non-targeting control and PPAT knockout HuH6 or HepG2 cells with or without supplementation of 100 μM HX, were subjected to colony formation assay (left) and the results were quantified (right), n = 3 (unpaired t-test). F PPAT knockout effectively suppressed HB tumor growth in nude mice subcutaneously implanted with indicated HuH6 cells. Tumor volume was monitored twice a week (unpaired t-test). Tumor size (G) and weight (H) at the end point (unpaired t-test).