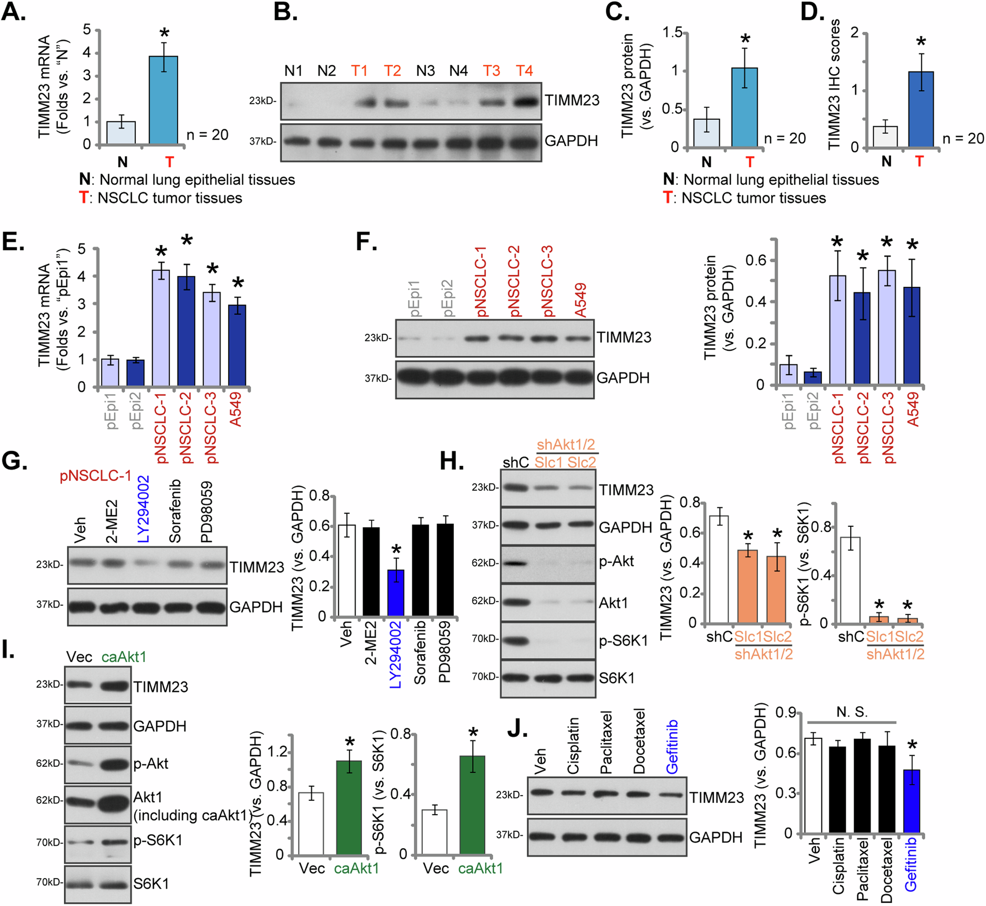
Fig. 3: Overexpression of TIMM23 in both NSCLC tumor tissues and various NSCLC cells.
From: TIMM23 overexpression drives NSCLC cell growth and survival by enhancing mitochondrial function

Expression patterns of TIMM23 mRNA and protein were evaluated in tumor (“T”) and adjacent normal lung epithelial (“N”) tissues from twenty (N = 20) primary NSCLC patients (A-D). TIMM23 mRNA and protein levels were subsequently assessed in a panel of primary and immortalized NSCLC cells and primary human lung epithelial cells (E and F). The primary pNSCLC-1 cells were treated with Sorafenib (5 µM), PD98059 (5 µM), LY294002 (5 µM), 2-Methoxyestradiol (2ME) (10 µM) or vehicle control (Veh) for 12 h, MTCH2 and GAPDH protein expression was tested (G). Expression levels of listed proteins in pNSCLC1 cells with a constitutively active Akt1 mutant (S473D, caAkt1), the empty vector (Vec), Akt1/2 shRNA-expressing lentiviral construct (shAkt1/2) or the scramble shRNA lentiviral construct (shC) were shown (H and I). pNSCLC-1 cells were treated with Docetaxel (5 µM), Paclitaxel (100 nM), Cisplatin (5 µM), Gefitinib (0.5 µM) or vehicle control (Veh) for 12 h, MTCH2 and GAPDH protein expression was tested (J). Quantitative data are expressed as mean ± standard deviation (SD). Statistical significance was tested relative to “N” tissues, “pEpi1” cells, “Veh”, “shC” or “Vec” (*P < 0.05), with non-significant differences denoted as “N.S.” (P > 0.05).