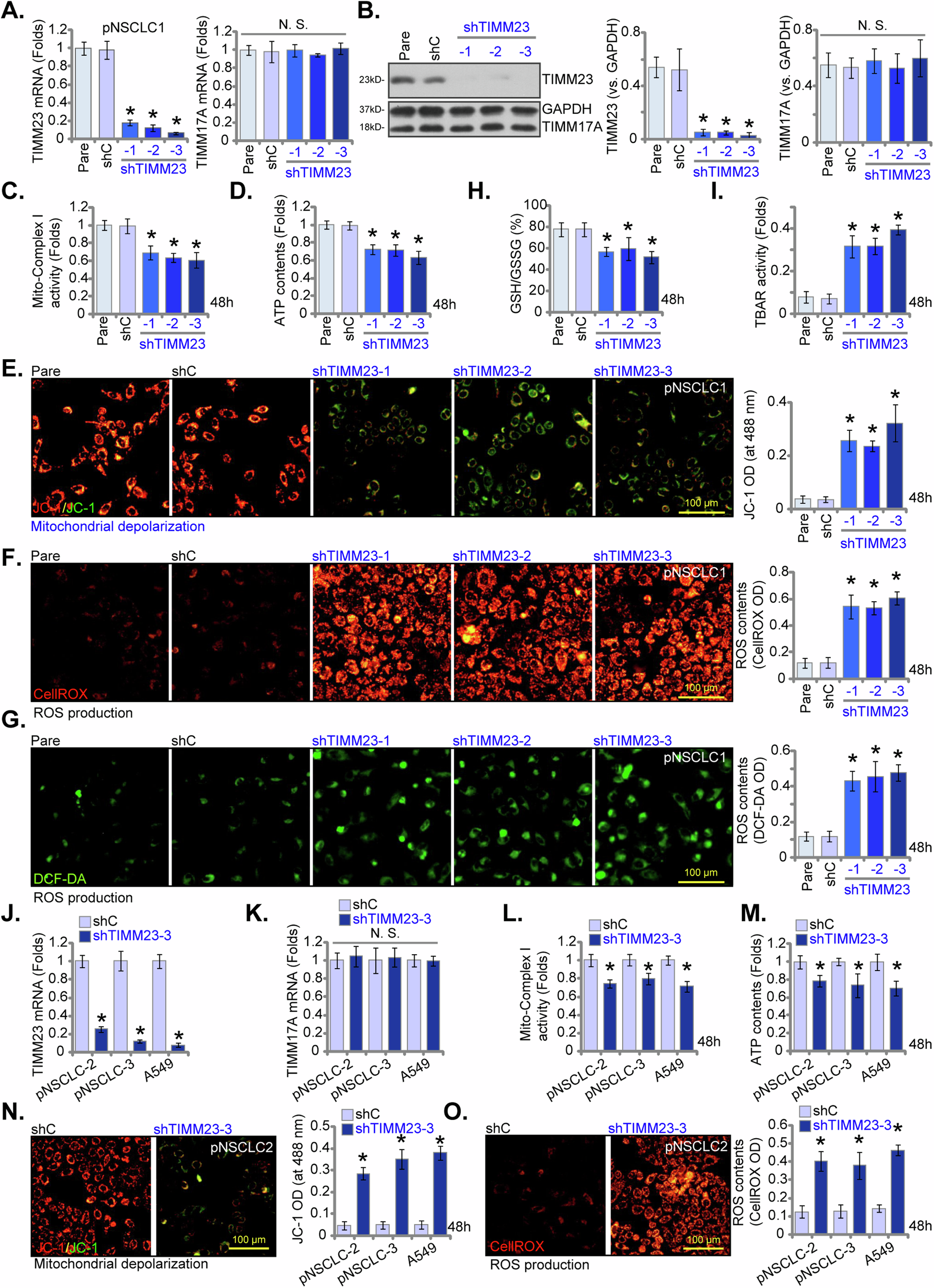
Fig. 5: TIMM23 silencing compromises mitochondrial function in NSCLC cells.
From: TIMM23 overexpression drives NSCLC cell growth and survival by enhancing mitochondrial function

Primary pNSCLC-1 cells were subjected to individual treatments with three distinct TIMM23-specific shRNAs (shTIMM23-1, shTIMM23-2, and shTIMM23-3) or a control scramble shRNA (shC). Subsequent to treatment, mRNA and protein expression levels of both TIMM23 and TIMM17A were measured (A and B). The cells were cultivated for designated time periods (48 h), the comprehensive mitochondrial functional characterization was conducted, including assessment of mitochondrial complex I activity (C), cellular ATP content (D), mitochondrial depolarization (JC-1 monomer accumulation, E) and ROS production (CellROX and DCF-DA intensities, F and G). The GSH/GSSG ratio (H) and lipid peroxidation (TBAR intensity, I) were also tested. Additionally, stable cells expressing either shC or shTIMM23-3 were generated from other primary NSCLC cells (pNSCLC-2, pNSCLC-3) and the A549 immortalized cell line. mRNA expression levels of TIMM23 and TIMM17A were subsequently assessed (J and K). Equal numbers of these cells were cultured for specific durations (48 h) to assess mitochondrial complex I activity (L), cellular ATP content (M), mitochondrial depolarization (JC-1 monomer accumulation, N) and ROS contents (CellROX intensity, O). “Pare” stands for the parental control cells. Quantitative data are expressed as mean ± standard deviation (SD, n = 5). Statistical significance was tested relative to “shC” control cells (*P < 0.05), with non-significant differences denoted as “N.S.” (P > 0.05). All experimental procedures were independently replicated five times (biological repeats), demonstrating consistent outcomes. Scale bars represent 100 µm.