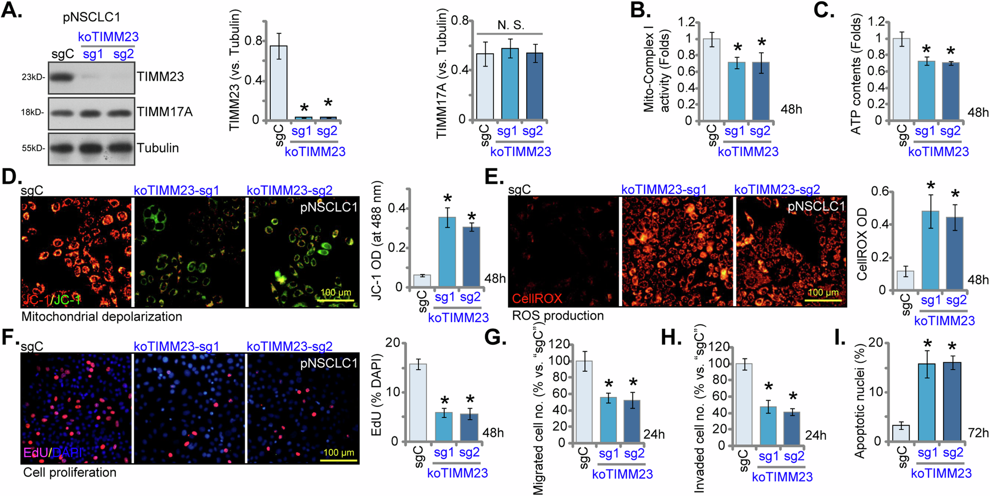
Fig. 8: TIMM23 KO compromises mitochondrial function and suppresses NSCLC cell growth and migration.
From: TIMM23 overexpression drives NSCLC cell growth and survival by enhancing mitochondrial function

pNSCLC-1 cells harboring TIMM23 knockout (KO) alleles (“koTIMM23-sg1” and “koTIMM23-sg2”, representing two different sgRNAs) were generated through CRISPR-Cas9-mediated genome editing. Control cells (“Cas9-C”) were derived by co-transfection of the Cas9 expression construct with a non-targeting CRISPR control. TIMM23 and TIMM17A protein expression levels were assessed (A). The cells were cultivated for designated time periods, the comprehensive functional characterization was conducted, including assessment of mitochondrial complex I activity (B), cellular ATP content (C), mitochondrial depolarization (JC-1 monomer accumulation, D) and ROS production (CellROX intensity, E). Moreover, cell proliferation (via testing nuclear EdU incorporation, F), migration (“Transwell” assays, G), invasion (“Matrigel Transwell” assays, H) and apoptosis (nuclear TUNEL staining, I) were measured. Quantitative data are expressed as mean ± standard deviation (SD, n = 5). Statistical significance was tested relative to“Cas9-C” control cells (*P < 0.05), with non-significant differences denoted as “N.S.” (P > 0.05). All experimental procedures were independently replicated five times (biological repeats), demonstrating consistent outcomes. Scale bars represent 100 µm.