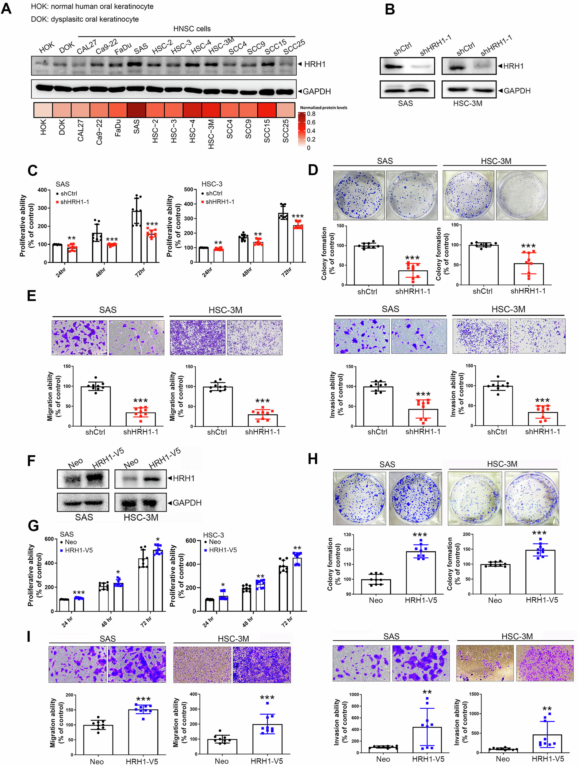
Fig. 2: HRH1 promotes cell proliferative, colony-forming, migratory, and invasive abilities in OSCC cells.

A Estimation of HRH1 protein levels in oral keratinocytes and head and neck squamous cell carcinoma (HNSCC) cell lines by Western blotting. GAPDH was used as an internal loading control (upper panel). Quantitative data were obtained by measuring the signal density using ImageJ software and were then normalized with GAPDH (lower panel). B The efficacy of HRH1-knockdown in SAS and HSC-3M cells was verified by Western blotting. The MTS (C) and colony-forming (D) assays of SAS and HSC-3M cells after knockdown of HRH1. E Results of migration (left panel) and Matrigel-invasion (right panel) assays in SAS and HSC-3M cells after knockdown of HRH1. F HRH1 was overexpressed in SAS and HSC-3M cells, as determined by Western blotting. Proliferation rates (G) and colony-formation capacities (H) of HRH1-overexpressing SAS and HSC-3M cells were respectively determined using MTS and colony-forming assays. I Migratory (left panel) and invasive (right panel) abilities of HRH1-overexpressing SAS and HSC-3M cells were respectively evaluated by migration and Matrigel-invasion assays. Data are shown as the mean ± standard deviation (SD), n = 3, two-tailed Student’s t-test. *p < 0.05, **p < 0.01, ***p < 0.001.