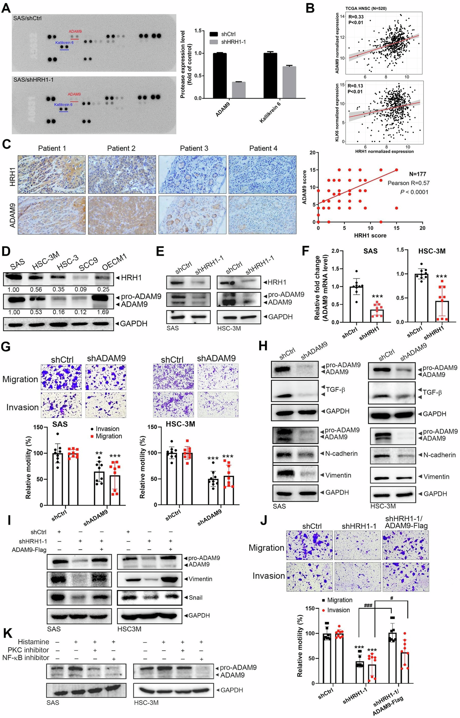
Fig. 5: ADAM9 is crucial for HRH1-induced EMT-mediated progression of OSCC.

A Protease expressions were compared in SAS/shCtrl and SAS/shHRH1 cell lysates using an antibody array (R&D Systems) that detected 34 proteases. Representative blots are shown on the left, and quantification was conducted using a densitometer on the right. Data are presented as the mean ± standard deviation (SD) (n = 2). B Correlations of HRH1 gene expression with the ADAM9 and kallifrein-6 (KLK6) genes were demonstrated in a correlation plot using RNA sequencing data of TCGA head and neck squamous cell carcinoma (HNSCC) patients. Correlation coefficients and p values were evaluated by a Pearson correlation analysis. C IHC staining was performed for HRH1 and ADAM9 on serial sections of OSCC specimens (n = 177) from Taiwanese patients. Representative images of IHC staining for HRH1 and ADAM9 in human OSCC tissues are shown on the left. Pearson correlation analysis indicated a positive correlation between HRH1 and ADAM9 expression, as depicted on the right. D Estimation of HRH1 and ADAM9 protein levels in a set of OSCC cell lines by Western blotting. Quantitative results of HRH1 and ADAM9 protein levels were normalized to GAPDH levels. ADAM9 protein and mRNA levels were respectively determined by Western blotting (E) and an RT-qPCR (F) in SAS and HSC-3M cells after knockdown of HRH1. G Migratory and invasive abilities of SAS and HSC-3M cells with ADAM9-knockdown were respectively determined by migration and Matrigel-invasion assays. H Protein expression levels of ADAM9, TGF-β, and EMT-related markers in SAS (left panel) and HSC-3M (right panel) cells after knockdown of ADAM9 were detected by Western blotting. An ADAM9-expressing plasmid was transfected into HRH1-knockdown SAS and HSC-3M cells as indicated and subjected to Western blotting (I) and migration and Matrigel-invasion assays (J). SAS and HSC-3M cells were pretreated with or without 5 μM chelerythrine or 100 nM EVP4593 for 1 h followed by 1 μM histamine treatment for an additional 24 h. Expression levels of cleaved ADAM9 were determined by Western blotting. F, G, J Data are shown as the mean ± standard deviation (SD), n = 3, two-tailed Student’s t-test. * p < 0.05, ** p < 0.01, *** p < 0.001, compared to the control group; # p < 0.05, ## p < 0.01, compared to the HRH1-knowdown only group. IHC, immunohistochemistry.