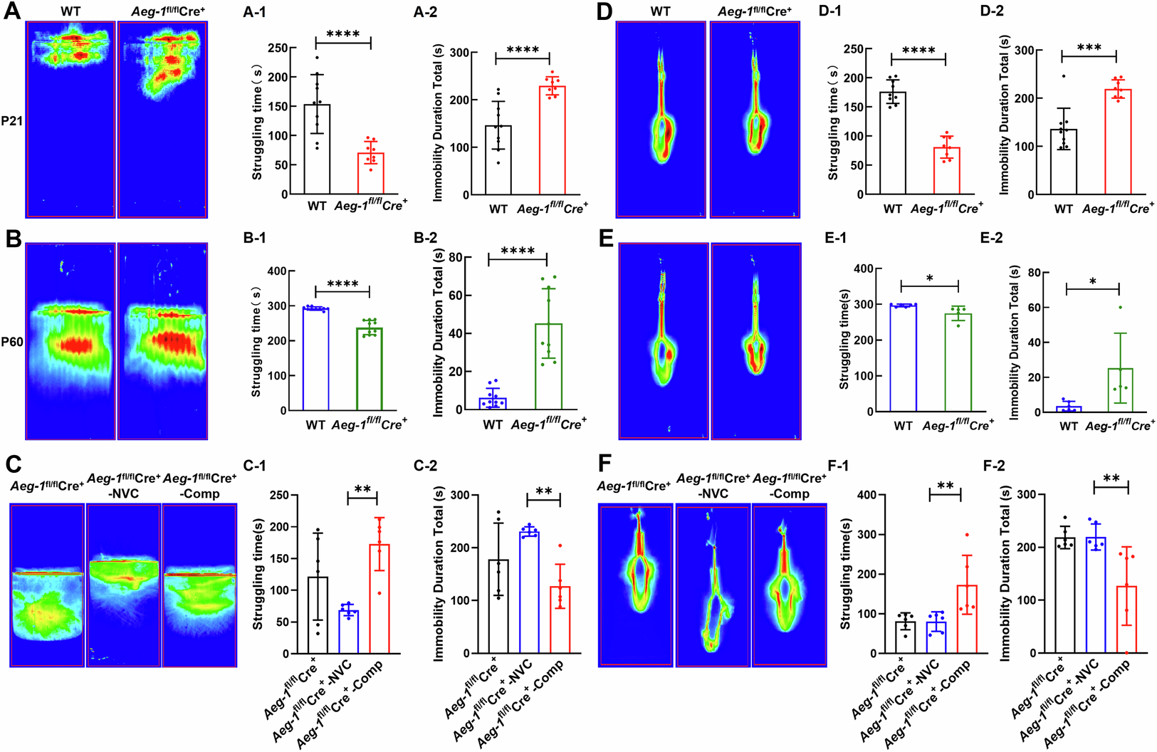
Fig. 5: Aeg-1fl/flCre+ juvenile and adult mice exhibit depressive-like behaviors.

A Heatmap of the swimming trajectory of Aeg-1fl/flCre+ juvenile mice and WT juvenile mice in the forced swimming test. Quantitative analysis of (A-1) the struggling time and (A-2) the total immobility duration in the forced swimming test, compared Aeg-1fl/flCre+ juvenile mice (n = 8) to WT juvenile mice (n = 10). B Heatmap of the swimming trajectory of Aeg-1fl/flCre+ adult mice and WT adult mice in the forced swimming test. Quantitative analysis of (B-1) the struggling time and (B-2) the total immobility duration in the forced swimming test, compared Aeg-1fl/flCre+ adult mice to WT adult mice (n = 10 per group). C Heatmap of the swimming trajectory of Aeg-1fl/flCre+ mice, Aeg-1fl/flCre+-NVC mice and Aeg-1fl/flCre+-Comp mice in the forced swimming test. Quantitative analysis of (C-1) the struggling time and (C-2) the total immobility duration in the forced swimming test, compared Aeg-1fl/flCre+ mice, Aeg-1fl/flCre+-NVC mice and Aeg-1fl/flCre+-Comp mice (n = 6 per group). D Heatmap of Aeg-1fl/flCre+ juvenile mice and WT mice trajectory in the tail suspension test. Quantitative analysis of (D-1) the struggling time and (D-2) the total immobility duration in the tail suspension test, compared Aeg-1fl/flCre+ juvenile mice to WT juvenile mice (n ≥ 8 per group). E Heatmap of Aeg-1fl/flCre+ adult mice and WT adult mice trajectory in the tail suspension test. Quantitative analysis of the (E-1) struggling time and (E-2) the total immobility duration in the tail suspension test, compared Aeg-1fl/flCre+ adult mice (n = 5) to WT adult mice (n = 6). F Heatmap of Aeg-1fl/flCre+ mice, Aeg-1fl/flCre+-NVC mice and Aeg-1fl/flCre+-Comp mice trajectory in the tail suspension test. Quantitative analysis of the (F-1) struggling time and (F-2) the total immobility duration in the tail suspension test, compared Aeg-1fl/flCre+ mice, Aeg-1fl/flCre+-NVC mice and Aeg-1fl/flCre+-Comp mice (n = 6 per group).(Results from (A, B, D, E) analyzed by Tukey’s test, results from (C, F) analyzed by one-way ANOVA. Juvenile: 21-day-old, adult: 60-day-old. *P < 0.05, ***P < 0.001, ****P < 0.0001).