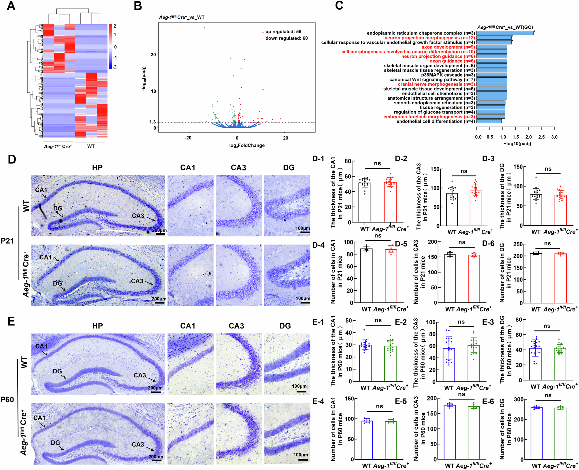
Fig. 6: Aeg-1 deficiency leads to abnormal hippocampal neuronal morphology without altering hippocampal thickness or cell numbers.

A–C GO enrichment analysis on DEGs (n = 3 per group, DEGs criteria: |Fold change | > 2 and adjusted p-value < 0.05): A Hierarchical clustering heatmap of DEGs (Red: upregulated genes; Blue: downregulated genes, a darker color indicates a higher expression level). B Volcano plot of DEGs (Red: upregulated genes; Green: downregulated genes). C Top 20 pathways and biological processes were presented from the enrichment analysis of DEGs in GO annotation. D, E Thickness and cell number of different regions in the hippocampus of Aeg-1fl/flCre+ mice and WT mice: D Nissl staining of the hippocampus in Aeg-1fl/flCre+ juvenile mice and WT juvenile mice (scale bar: 200 μm). The regions of CA1, CA3 and DG were separately presented (scale bar:100 μm). D1–D3 Quantitative analysis of the hippocampal CA1, CA3, and DG region thickness and D4–D6 cell numbers in Aeg-1fl/flCre+ juvenile mice and WT juvenile mice. E Nissl staining of the hippocampus in Aeg-1fl/flCre+ adult mice and WT adult mice (scale bar: 200 μm). The regions of CA1, CA3 and DG were separately presented (scale bar:100 μm). E1-E3 Quantitative analysis of the hippocampal CA1, CA3, and DG region thickness and E4-E6 cell numbers in adult Aeg-1fl/flCre+ and WT mice. (Results analyzed by Tukey’s test. Juvenile: 21-day-old, adult: 60-day-old. n = 6 per group, nsP > 0.05).