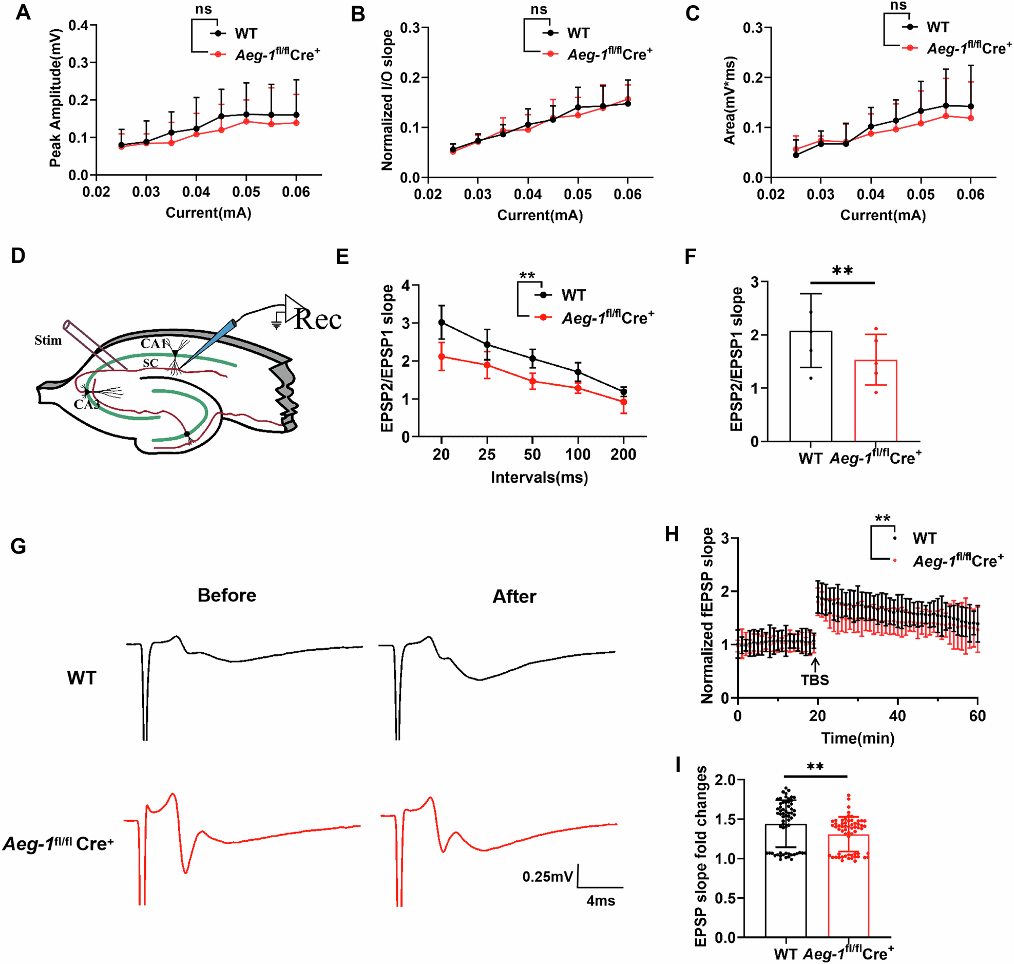
Fig. 8: I/O curves, PPF responses, and LTP of field potentials in the CA3-CA1 region of brain slices from Aeg-1fl/flCre+ mice and WT mice.

A–C I/O curves of EPSP amplitude (mV), slope (mV/ms), and area (mV*ms) at different stimulation intensities (WT: 14 slices from 7 mice, Aeg-1fl/flCre+: 12 slices from 5 mice). D Schematic diagram of the field potential stimulation electrode and recording electrode positions in the CA3-CA1 region of mouse brain slices. E PPF responses of EPSP2/EPSP1 with stimulation intervals of 20 ms, 25 ms, 50 ms, 100 ms, and 200 ms (WT: 10 slices from 4 mice, Aeg-1fl/flCre+: 11 slices from 5 mice, **P < 0.01), along with the total EPSP2/EPSP1 slope in (F). G Representative recordings of LTP responses in the CA3-CA1 region of mouse brain slices (Scale: 0.25 mV, 4 ms). H EPSP slopes and I statistical analysis of LTP in the CA3-CA1 region of mouse brain slices in the indicated groups (WT: 11 slices from 6 mice, Aeg-1fl/flCre+: 12 slices from 5 mice, **P < 0.01). (Results in (A, B, C, E, H) analyzed by two-way ANNOVA, and results in (F, I) analyzed by Tukey’s test).