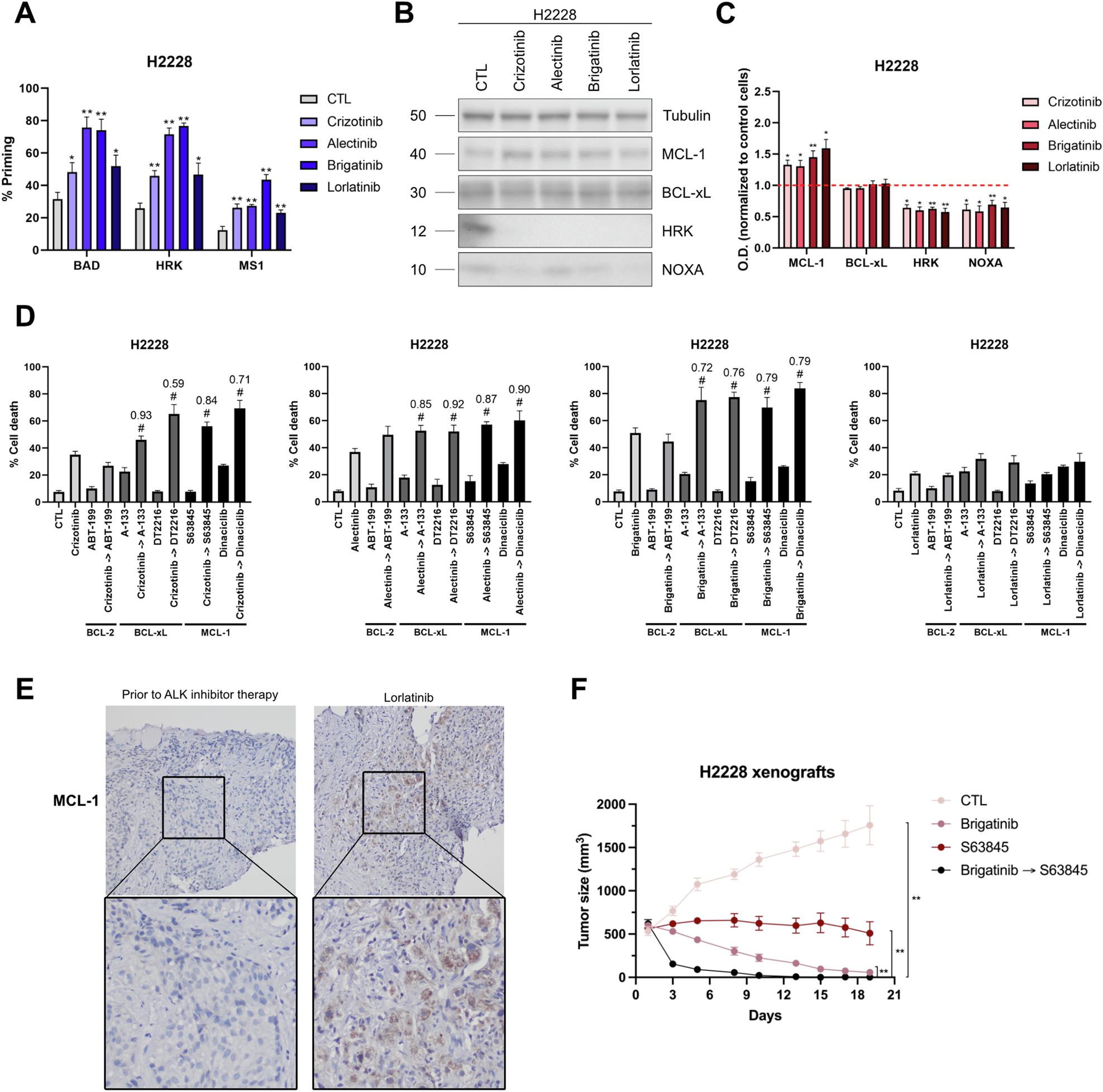
Fig. 4: Overcoming anti-apoptotic resistance to ALK inhibitors in vitro and in vivo.

A Contribution of each anti-apoptotic protein on the induction of cytochrome c release in response to 1 µM of crizotinib, alectinib, brigatinib, and lorlatinib in H2228 cell line. BAD BH3 peptide correlates with BCL-2/BCL-xL tumor dependence; HRK BH3 peptide, with BCL-xL dependence; and MS1 BH3 peptide, with MCL-1 dependence. Results are expressed as ∆% priming, representing the higher difference in cytochrome c released compared with control condition. The final concentrations of each peptide solution were: 10 µM of BAD BH3 peptide, 100 µM of HRK BH3 peptide, 10 µM or 1 µM of MS1 BH3 peptide. B Representative images from Western blot analysis of H2228 cell lysates after 1 µM of crizotinib, alectinib, brigatinib, and lorlatinib for 16 h. C Optical density quantification normalized to tubulin and represented as fold change compared to control. D Results of cell death assay in H2228 cell line carried out with Annexin V and DAPI staining after 96 h of incubation with crizotinib 1 µM, alectinib 1 µM, brigatinib 1 µM, lorlatinib 1 µM, ABT-199 0.1 µM, A-133 0.1 µM, DT2216 0.1 µM, S63845 1 µM, and dinaciclib 0.1 µM. E Representative images from immunohistochemistry analysis of formalin-fixed and paraffin-embedded (FFPE) ALK+ NSCLC patient samples before and during lorlatinib treatment. 20× magnification. F Tumor size (mm3) quantification in H2228 xenograft mouse models after treatment with vehicle, brigatinib 10 mg/kg, S63845 20 mg/kg, and brigatinib + S63845. Measurements represent days after initiation of treatment. Values indicate mean values ± SEM from at least three independent experiments. *p < 0.05 and **p < 0.01, and # indicates CI < 1 and statistically significant difference (p < 0.05) between the combination treatment and single agents. The value above the # represents the CI.