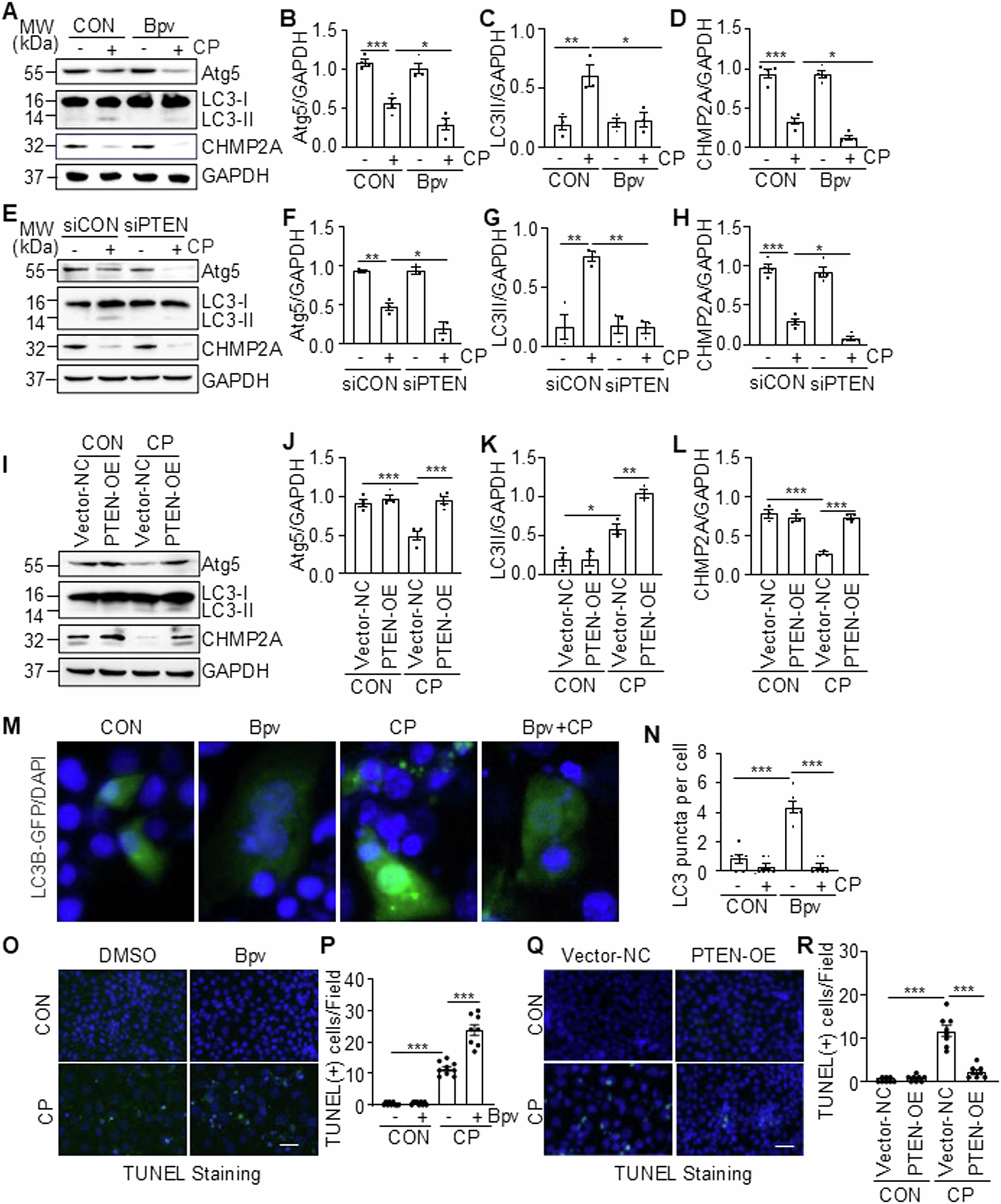
Fig. 8: Inhibition of PTEN potentiates cisplatin (CP)-induced impairment of autophagy, and conversely, is preserved by overexpression of PTEN in TKPTs.
From: SET8 inhibition preserves PTEN to attenuate kidney cell apoptosis in cisplatin nephrotoxicity

TKPTs were treated with CP for 24 h in the presence or absence of Bpv (A) or after transfection of siRNA targeting PTEN (siPTEN) or control siRNA (siCON) for 24 h (E). Cell lysates were prepared and subjected to immunoblot analysis using antibodies as indicated (A, E). The levels of all the proteins were quantified by densitometry and then individually normalized with GAPDH and LC3-I, respectively (B–D, F–H). TKPTs were transfected with PTEN plasmid (PTEN-OE) or empty vector (Vector-NC) for 24 h and then exposed to CP for an additional 24 h (I). Cell lysates were prepared and subjected to immunoblot analysis with antibodies as indicated (I) and then individually normalized with GAPDH (J, L) or LC3I-I (K). TKPTs were transfected with the LC3B-GFP plasmid and then treated with CP for 24 h in the presence or absence of UNC (M, N). Cells were photographed with a fluorescent microscope (M). The number of LC3B-GFP puncta per field was quantified (N). Scale bars = 5 μm TKPTs were treated with Bpv (O, P) or transfected with PTEN plasmid (PTEN-OE) or empty vector (Vector-NC) (O–R) for 24 h and then exposed to CP for an additional 24 h. Cells were conducted for TUNEL staining (O, Q), and the number of TUNEL (+) cells per field was counted in at least 10 fields per section (P, R). Scale bars = 25 μm. Data are represented as the mean ± SEM of at least three experiments. *P < 0.05, **P < 0.01, ***P < 0.001.