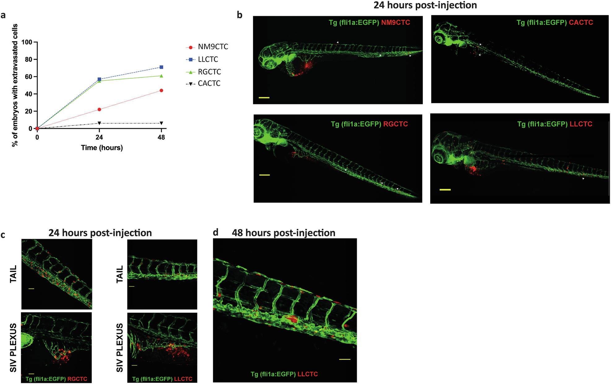
Fig. 2: Invasive competence of CTC-derived cell lines in in-vivo zebrafish model.

a Temporal monitoring of the percentage of embryos with CTC intravasation. b Representative images of engrafted zebrafish with tumor cells shed in the circulation 24 h post-injection (c) Representative images of tumor cell contacts with the circulatory system near the site of injection. At 24 h, sprouting vessel formations are visible, in addition to circulating CTCs. d Representative image of metastases formation 48 h post-injection. Green: zebrafish endothelial cells, red: CTC-derived tumor cells.