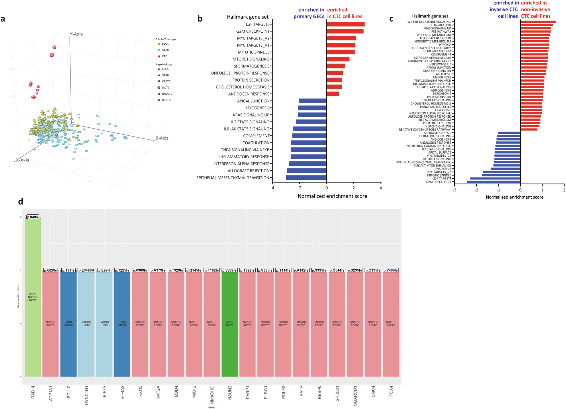
Fig. 4: Gene expression analysis of the four CTC-derived cell lines.

a Unsupervised principal component analysis (PCA) of the gene expression profiles of 4 CTC cell lines (each one in triplicate) and TGCA esophageal (ESCA) and stomach (STAD) cancer samples. b Hallmark GSEA comparison of CTC-derived cell lines versus TGCA dataset of GEC primary tumors showing normalized enrichment scores for the represented genesets (FDR < 25%, p-value < 0.01). Red: genesets enriched in CTC cell lines; blue: genesets enriched in primary GECs c Hallmark GSEA comparison of in-vivo non-invasive CTC-derived cell line (CACTC) versus in-vivo invasive CTC-derived cell lines (RGCTC, LLCTC and NM9CTC) showing normalized enrichment scores for the represented genesets (FDR < 25%, p-value < 0.01). Red: genesets enriched in non-invasive CTC cell line; blue genesets enriched in invasive CTC cell lines (d) Histogram representing somatic mutations detected in at least two cell lines. The different colors indicate different groups of cell lines.