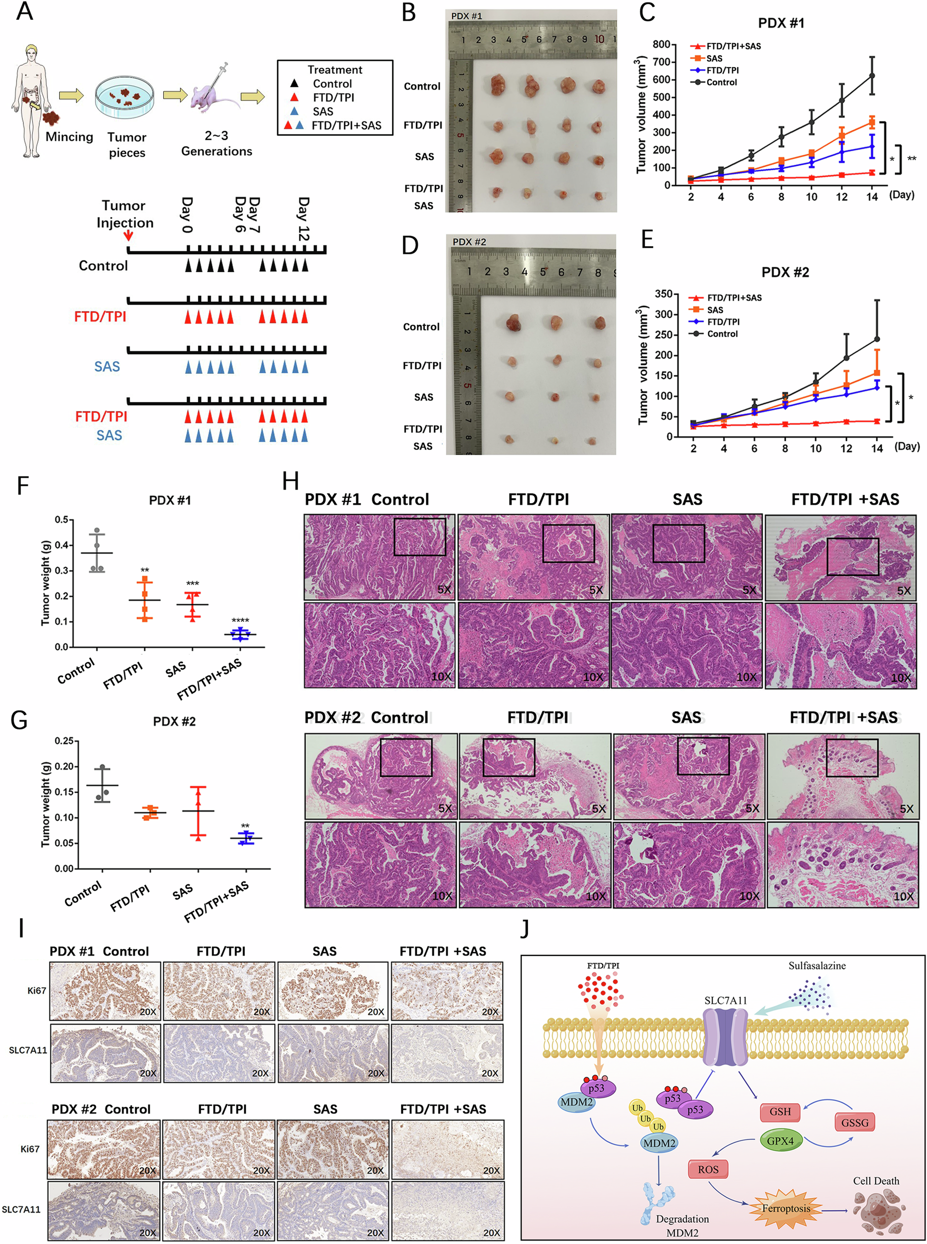
Fig. 7: Validating the effectiveness of FTD/TPI in combination with ferroptosis inducer sulfasalazine in PDX models.

A PDX modeling was performed, followed by organoid culture and passaging for two to three generations before expanding the organoid quantity for grouping. The experimental groups included a control group (physiological saline), a single-agent FTD/TPI group (150 mg/kg), a sulfasalazine group (250 mg/kg), and a combination therapy group. Each treatment group received oral gavage administration. The mice were treated with oral gavage for 1–5 days, left untreated on days 6–7, and continued with oral gavage on days 8–12. Mouse weight and tumor volume were recorded every 2 days, and the experiment lasted for 14 days. B–G Growth trend graphs of tumor tissues obtained from two PDX models after treatment, as well as quantitative analysis of tumor weight in each group. H Histopathological sections stained with hematoxylin and eosin (HE) from each group in two PDX models. I Immunohistochemical staining of KI67 and SLC7A11 protein expression in two PDX models. J Molecular pathway mechanism diagram. Data were presented as representative images or mean ± SD from at least three independent replicates. Statistical analysis was performed using a two-tailed paired t-test. *p < 0.05, **p ≤ 0.01, ***p < 0.001, ****p ≤ 0.0001, indicating statistical significance.