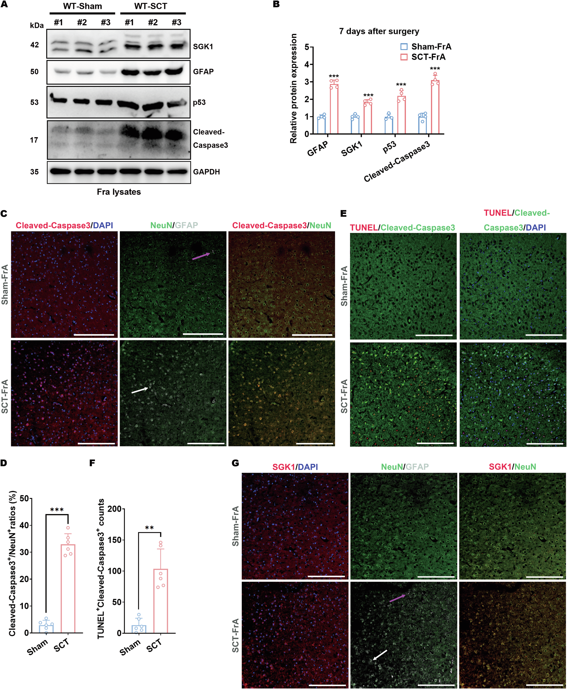
Fig. 4: Cellular apoptosis correlates with SGK1 upregulation in GFAP-positive neurons in the frontal association cortex of mice with spinal cord transection.

A, B Protein expression of SGK1, GFAP, p53, and cleaved-caspase-3 in the frontal association cortex tissue from SCT-treated, C57 wild-type mice 7 days after the surgery. Representative images (A) and statistical analyses (B) are shown. ***p < 0.001 vs. Sham-FrA; n = 4 biologically independent samples. Coronal sections of the FrA tissue from sham- or SCT-treated mice 7 days after surgery were subjected to the following co-staining: C, D Co-staining with antibodies against NeuN (green), GFAP (white) and cleaved-Caspase-3 (red). Representative images (C, scale bar, 250 μm) and statistical analyses (D) are shown. ***p < 0.001 vs. Sham-FrA; n = 6 biologically independent samples. E, F Co-staining with an antibody against cleaved-Caspase-3 (green) and TUNEL probes (red). Representative images (E, scale bar, 250 μm) and statistical analyses (F) are shown. **p < 0.01 vs. Sham-FrA; n = 6 biologically independent samples. G Co-staining with antibodies against NeuN (green), GFAP (white), and SGK1 (red). Representative images (scale bar, 250 μm) are shown.