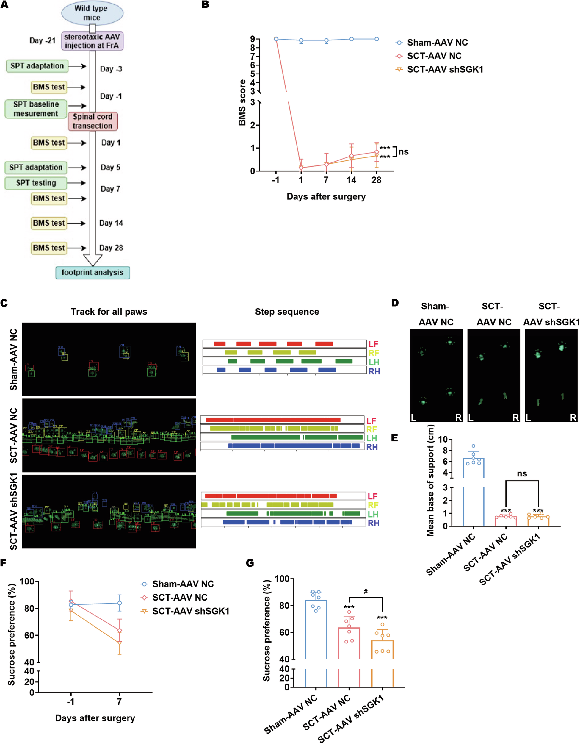
Fig. 7: SGK1 knockdown in mouse FrA neurons aggravated the post-SCI depressive-like behaviors.

A Schematic representation of functional and behavioral tests evaluating SCT-treated mice preinjected with AAV-NC or AAV-shSGK1 in the FrA. B BMS scores from open-field tests evaluating hindlimb locomotion of sham/SCT-treated mice preinjected with AAV-NC or AAV-shSGK1. The tests were performed weekly after surgery. ***p < 0.001 vs. Sham-AAV NC; n = 6–7 biologically independent samples (One mouse in the SCT-AAV NC group and one mouse in the SCT-AAV-shSGK1 group died during day 14–day 28 after surgery). Wilcoxon rank-sum test was used for statistics. C Representative images of gait analysis evaluating hindlimb locomotion of sham/SCT-treated mice preinjected with AAV-NC or AAV-shSGK1, performed 4 weeks after surgery (LF, left front; LH, left hind; RF, right front; RH, right hind). D, E Footprints and the corresponding average stride length of sham/SCT-treated mice preinjected with AAV-NC or AAV-shSGK1, obtained from the gait analysis. Representative images (D) and statistical analyses (E) are shown. ***p < 0.001 vs. Sham-AAV NC; n = 6–7 biologically independent samples as stated above. Brown-Forsythe and Welch ANOVA was used for statistics. F, G Sucrose preference tests of sham/SCT-treated mice preinjected with AAV-NC or AAV-shSGK1. The sucrose preference before and after surgery was demonstrated (F) and the effects of SGK1 knockdown were analyzed. ***p < 0.001 vs. Sham-AAV NC; #p < 0.05 vs. SCT-AAV NC; n = 7 biologically independent samples.