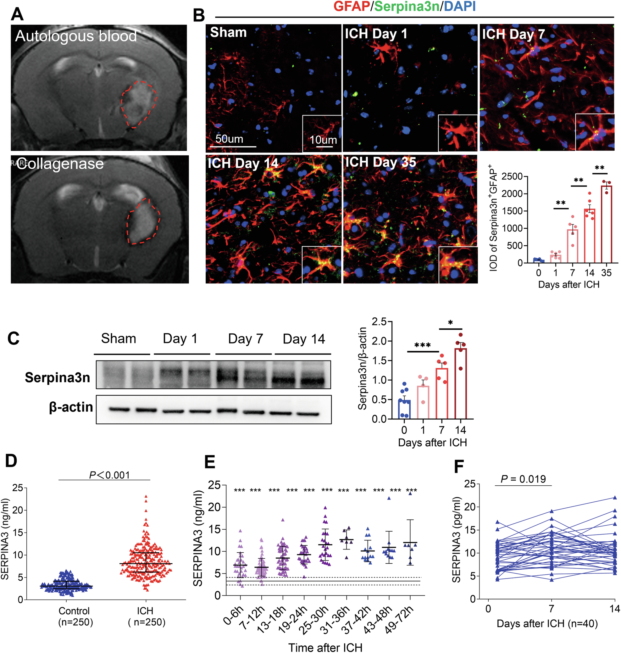
Fig. 2: The expression of Serpina3n/SERPINA3 in ICH mouse brain and blood from patients with ICH.

A The ICH model was induced by collagenase and autologous blood in C57BL/6 mice. B Immunostaining and quantification analysis of SerpinA3n+ GFAP+ in the thalamus at various time points after ICH induction in mice. n = 5 mice per group. Scale bar, 50 μm (Insert: 20 μm). One-way ANOVA. Error bars represent s.e.m. C Western blot analysis showing SerpinA3n protein levels at various time points after ICH induction in mice. Quantification of SerpinA3n in brain homogenates of ICH mice. n = 5 mice per group. One-way ANOVA, Error bars represent s.e.m. D Comparison of plasma SERPINA3 levels between ICH patients (within 72 hours of ictus) and healthy controls. Controls, n = 250; ICH patients, n = 250. Data are shown as the mean ± SEM. E Plasma SERPINA3 concentrations based on the time from ICH onset to blood collection. The median plasma SERPINA3 concentration in controls (3.06 ng/ml) is depicted as a solid horizontal line, and horizontal dotted lines denote the interquartile range (IQR: 2.48–4.15 ng/ml). n = 250 for controls. F Longitudinal analysis of plasma SERPINA3 levels in 40 ICH patients at day 1, day 7, and day 14 post-ictus. Continuous changes in plasma SERPINA3 levels were evaluated at the indicated time points. The statistical significance of the differences was calculated using the Mann–Whitney U test. *P < 0.05, **P < 0.01 and ***P < 0.001. P values are shown in the figure.