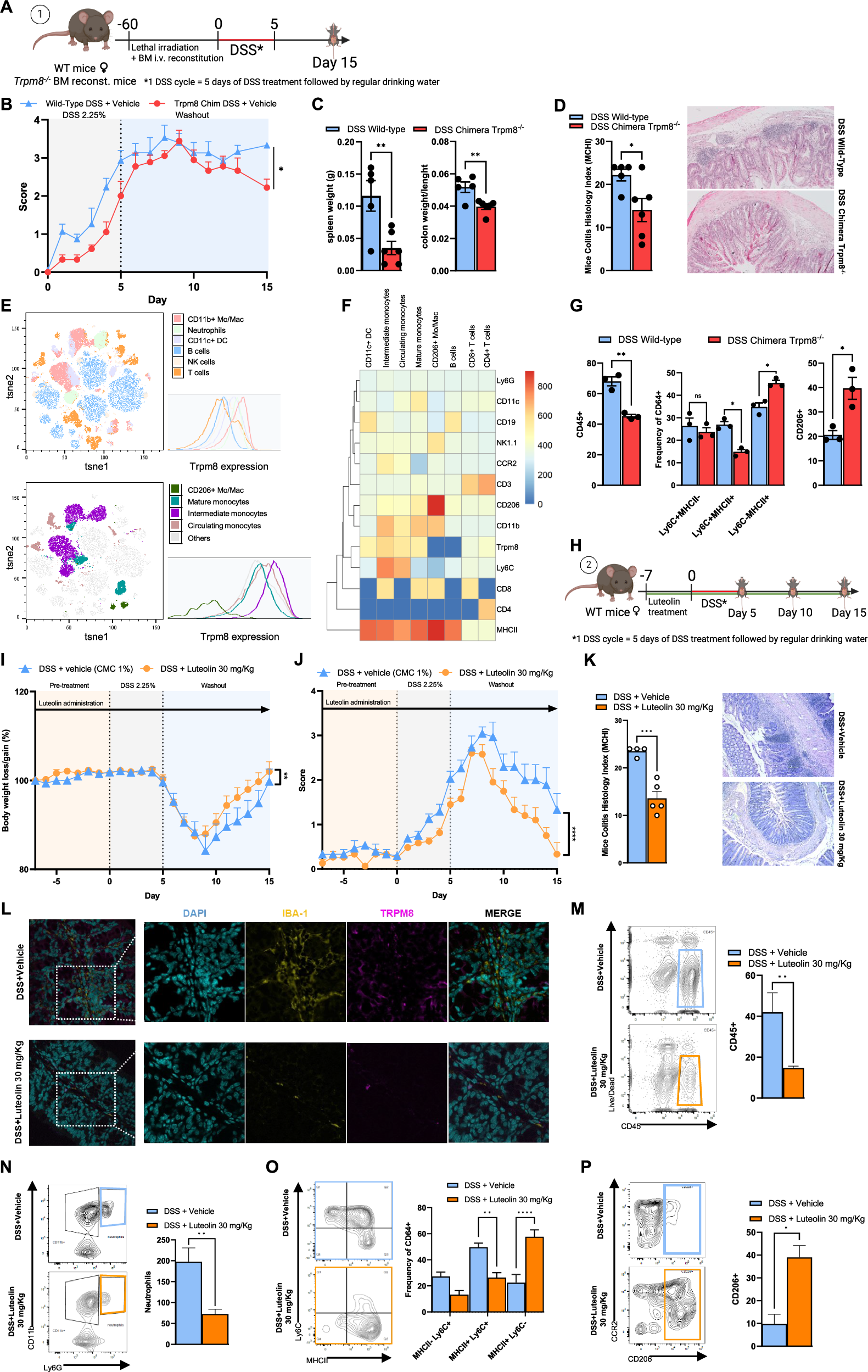
Fig. 6: Blocking TRPM8 in mice ameliorates DSS-induced colitis.
From: Dietary targeting of TRPM8 rewires macrophage immunometabolism reducing colitis severity

WT mice reconstituted with Trpm8−/− BM cells or supplemented with oral luteolin are resistant to DSS-induced colitis by reduced recruitment of inflammatory myeloid cells. A Schematic representation of DSS protocol and timeline. B Disease activity index (DAI) of colitis severity. Data are presented as the average of n = 5 mice for each experimental group. Error bars represent ±SEM. P value was determined using Student’s t test. *p < 0.05. C Spleen weight (g) and weight/length ratio (mg/cm) of colon tissue in WT mice reconstituted or not with Trpm8−/− BM. Error bars represent ±SEM. P value was determined using unpaired Student’s t-test. **p < 0.01. D Histological score (left) and representative H&E images (right) of colon sections of WT mice reconstituted or not with Trpm8−/− BM. Error bars represent mean ± SEM. P value was determined using an unpaired Student’s t test. *p < 0.05. E tSNE + FlowSOM analysis performed on CD45+ lineage of lamina propria of colon samples from WT mice subjected to DSS administration (n = 3 mice). F Heatmap representing Trpm8 expression throughout the clusters of CD45+ lineage from lamina propria of colon samples from WT mice subjected to DSS administration (n = 3 mice). G Expression of CD45, Ly6C, MHCII and CD206 by cells isolated from colonic lamina propria of WT mice reconstituted or not with Trpm8−/− BM. Data are presented as the average of n = 3 mice for each experimental group. Error bars represent ±SEM. P value was determined using unpaired Student’s t test. ns non-significant; *p < 0.05; **p < 0.01. H Schematic representation of DSS protocol and timeline. I Mice body weight gain/loss. Data are presented as the average of n = 10 mice for each experimental group. Error bars represent ±SEM. P value was determined using unpaired Student’s t test. **p < 0.01. J Disease activity index (DAI) of colitis severity. Data are presented as the average of n = 10 mice for each experimental group. Error bars represent ±SEM. P value was determined using Student’s t test. ****p < 0.0001. K Histological score (left) and representative H&E images (right) of mice colon sections. Error bars represent mean ± SEM. P value was determined using an unpaired Student’s t test. ***p < 0.001. L Representative confocal images of TRPM8 (magenta), IBA-1 (yellow), and DAPI (cyan) immunostaining in DSS+Vehicle or DSS+Luteolin treated mice, collected 15 dpt. Analyses were carried out on five mice for each experimental group. Representative flow plots and count of CD45 (M) and neutrophils (N) populations in lamina propria of mice colon. Data are presented as the average of n = 5 mice for each experimental group. Error bars represent ±SEM. P value was determined using unpaired Student’s t test. **p < 0.01. Representative flow plots and expression of Ly6C and MHCII (O) and CCR2 and CD206 (P) by monocytes isolated from lamina propria of mice colon. Data are presented as the average of n = 5 mice for each experimental group. Error bars represent ±SEM. P value was determined using unpaired Student’s t-test. *p < 0.05; **p < 0.01; ****p < 0.0001.