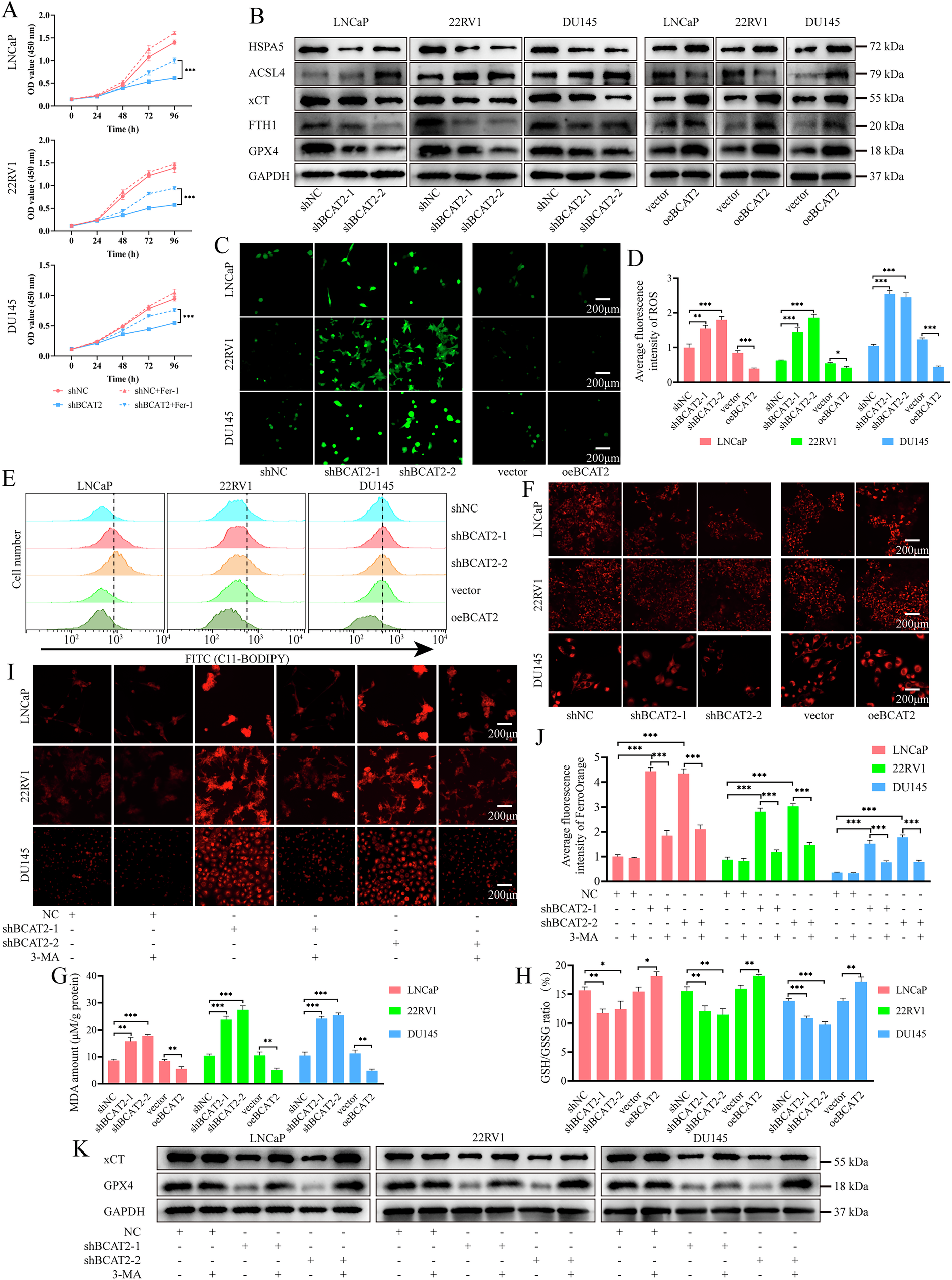
Fig. 5: BCAT2 inhibits autophagy-related ferroptosis in PCa cells.

A CCK-8 assay for shNC or shBCAT2-2 cells, treated with or without 2 μM Fer-1 (MedChemExpress, US). B WB analysis of ferroptosis related protein levels in PCa cells. C, D ROS staining of PCa cells. E The lipid ROS level (C11-BODIPY® 581/591) of PCa cells was analyzed by a flow cytometer. F Mitochondrial membrane potential (TMRE staining) of PCa cells. G, H The levels of MDA and GSH/GSSG in PCa cells pretreated. I, J The levels of intracellular iron measured in PCa cells pretreated with or without 5 mM 3-MA for 24 h. K WB analysis of ferroptosis related protein levels in shNC or shBCAT2-2 cells, treated with or without 5 mM 3-MA for 24 h.