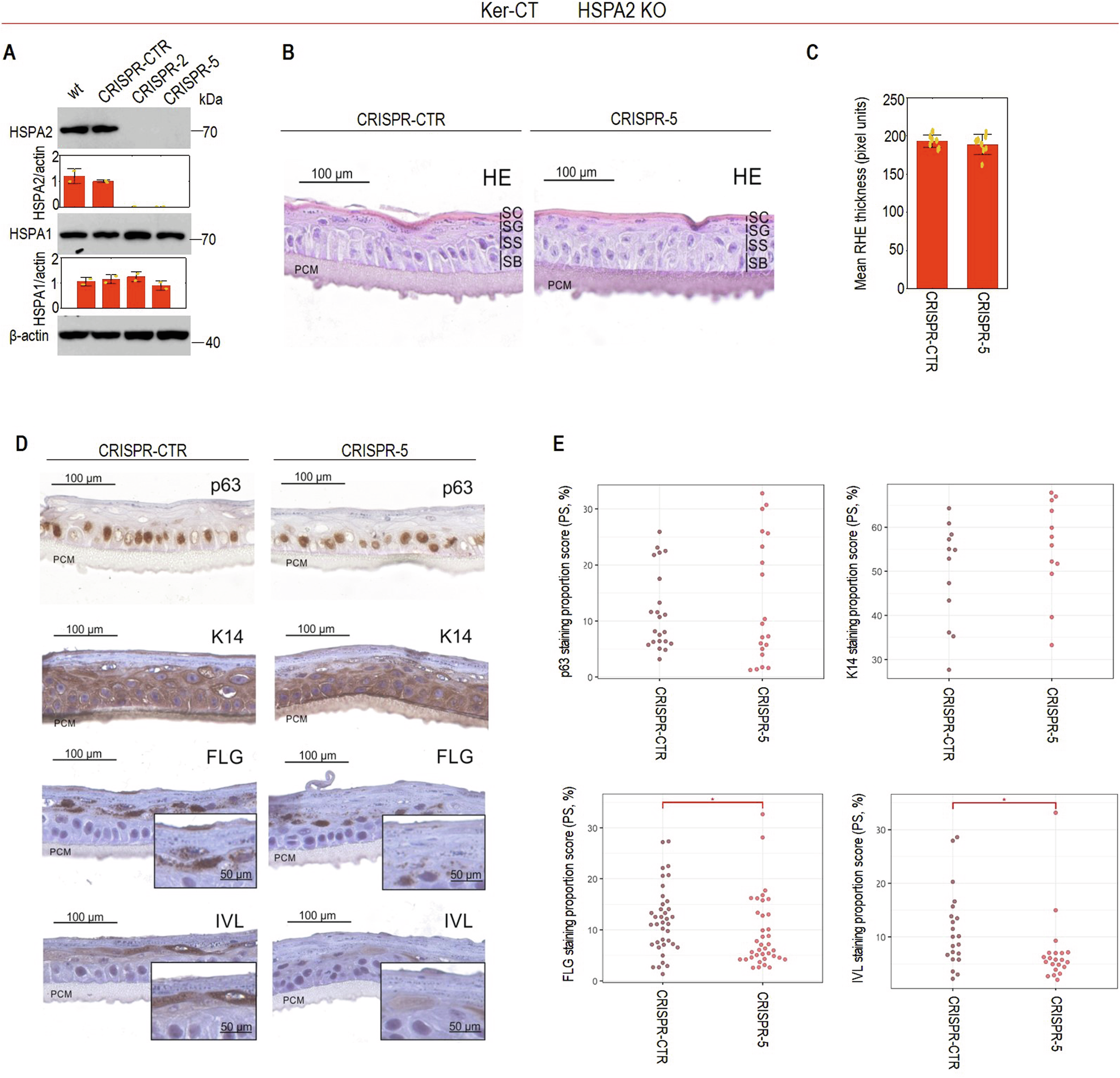
Fig. 5: Effects of HSPA2 loss on Ker-CT cell differentiation in reconstructed human epidermis (RHE) cultures.

A Western Blot detection of HSPA2 and HSPA1 in wild-type (wt), CRISPR/Cas9-edited control (CRISPR-CTR, a pool of four non-edited isogenic clones) and HSPA2-null (CRISPR-2 and CRISPR-5, a pool of two and five HSPA2- isogenic clones, respectively) cells. Representative immunoblots are shown (n = 2); β-actin was used as a protein loading control. Graphs below immunoblots show results of densitometry quantification of band intensity. B Representative microphotographs showing hematoxylin-eosin-stained cross-sections of 18-day (fully-developed) RHE cultures formed by control and HSPA2- Ker-CT cells, SB – stratum basale, SS – stratum spinosum, SG – stratum granulosum, SC – stratum corneum. C Plot shows the results of RHE thickness evaluation (mean ± SD) (n = 3; for each biological repeat at least 2 technical RHE samples were analyzed, and the average of 7 measurements of each RHE was used for the statistical analysis) using ImageJ software. Results are reported in pixel density values. D Representative microphotographs showing DAB-mediated immunodetection of undifferentiated keratinocyte markers (K14, p63) and epidermal differentiation markers (FLG, IVL) in formalin-fixed cross-sections of 18-day RHE (n = 3). The bar represents 100 µm. E Quantitative analysis of marker immunostaining. A custom computational algorithm was used [27]. Each point in the plots represents an analyzed image and corresponds to the result of the staining proportion score assessment (n = 3). Statistical significance of differences in (A, C) was calculated using a two-tailed t-test, *P ≤ 0.05. For statistical analysis in (E) the Kruskal–Wallis test was used with the post-hoc Nemenyi test to determine significant differences between groups, *P ≤ 0.05.