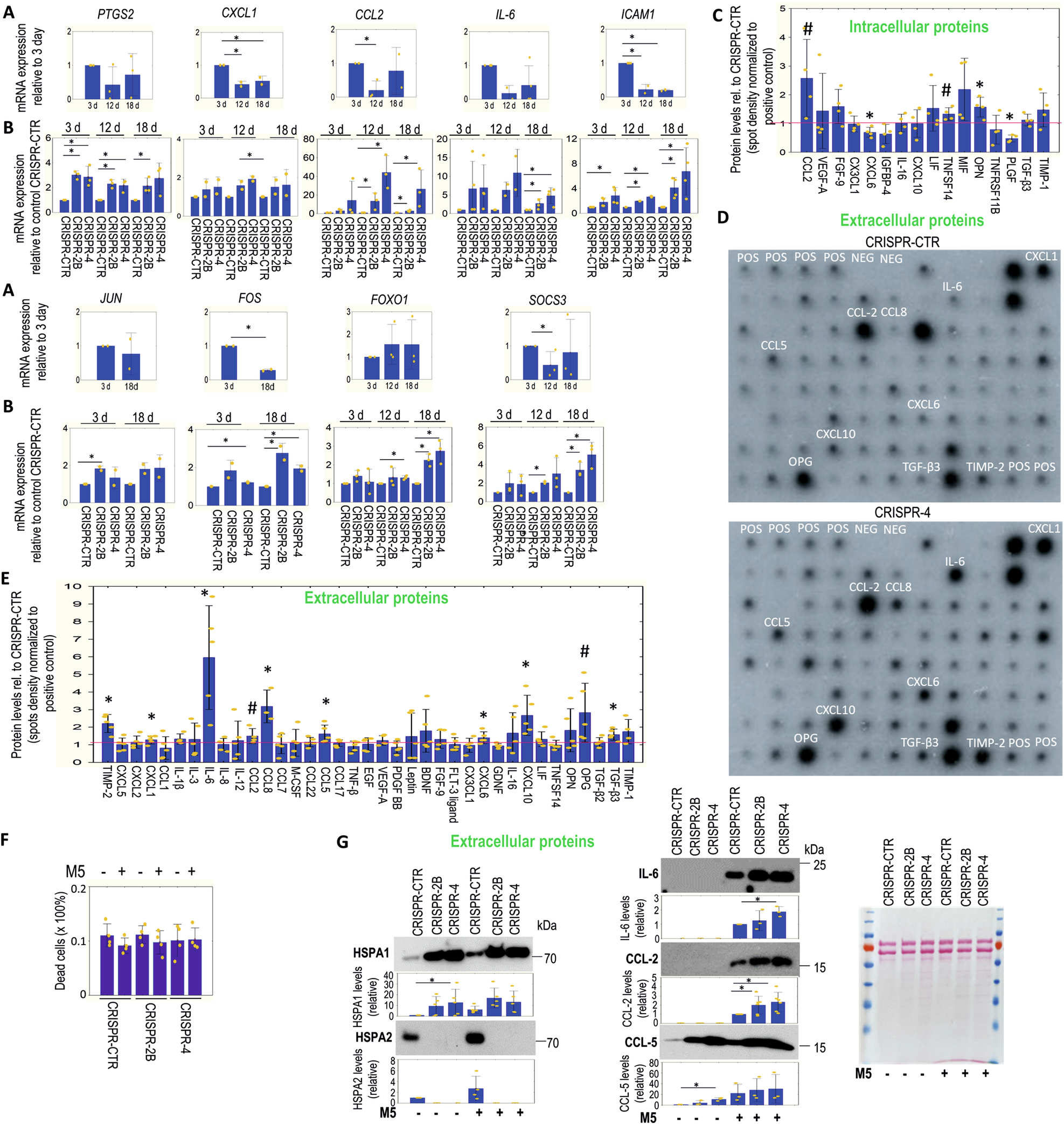
Fig. 6: Link between HSPA2 expression levels and the production or secretion of proinflammatory mediators in RHE cultures.

A Expression of genes involved in Signaling by Interleukins pathway in control CRISPR-CTR cells grown for 3, 12, and 18 days in RHE culture. RT-qPCR analysis results (mean ± SD, n = 3, or n = 2 in case of CXCL1, JUN, and FOS; each with three technical replicates) are shown; gene expression data were normalized to the geometric mean of two reference genes (TMEM, TBCB). The graph shows fold changes (ΔΔCT) relative to the expression level in the 3-day RHE culture. B Expression of genes in Signaling by Interleukins pathways during the growth (3, 12, 18 days) of HSPA2+ (CRISPR-CTR) and HSPA2- (CRISPR-2B, CRISPR-4) RHE cultures. RT-qPCR results show fold changes (mean ± SD, n = 3, or n = 2 in case of CXCL1, JUN and FOS) relative to HSPA2 + RHE cultures. PCR primers are listed in Supplementary Table S1. C Intracellular and D, E extracellular (in conditioned media) levels of pro-inflammatory proteins detected by antibody array in HSPA2+ and HSPA2- RHE cultures after 18 days of growth. The graphs in (C) and (E) show results (mean ± SD) of densitometric quantification of antibody microarray spots, the data represent the combined measurements for CRISPR-2B and CRISPR-4 RHEs (n = 2 for each variant in (C), n = 3 for each variant in (E)) expressed relatively to HSPA2+ RHE after normalization to the internal positive control spots (POS; spots of intensity ≤0.3 relative to POS were excluded from the analysis). In (D), representative antibody arrays showing levels of proinflammatory proteins in conditioned medium from HSPA2+ and HSPA2- RHE cultures. F Fraction of dead cells detected by trypan blue staining method after 24 h exposure to the M5 cocktail under standard 2D in vitro culture conditions (10 nM concentration of each cytokine). G Representative immunoblots (n = 3) showing the levels of HSPA1, HSPA2, IL-6, CCL2, and CCL5 proteins in conditioned media from unstimulated and M5-stimulated cells. Graphs below immunoblots show results of densitometry quantification of band intensity. Antibodies used in WB are listed in Supplementary Table S2. Ponceau red-stained blot shows protein loading. 20 µl of concentrated medium was loaded per well. Conditioned media (in D, G) were collected from cells grown in serum-free OptiMem medium. Statistical significance was calculated using a two-tailed t-test, *P ≤ 0.05. In (C) and (E) *P ≤ 0.05; #P ≤ 0.10.