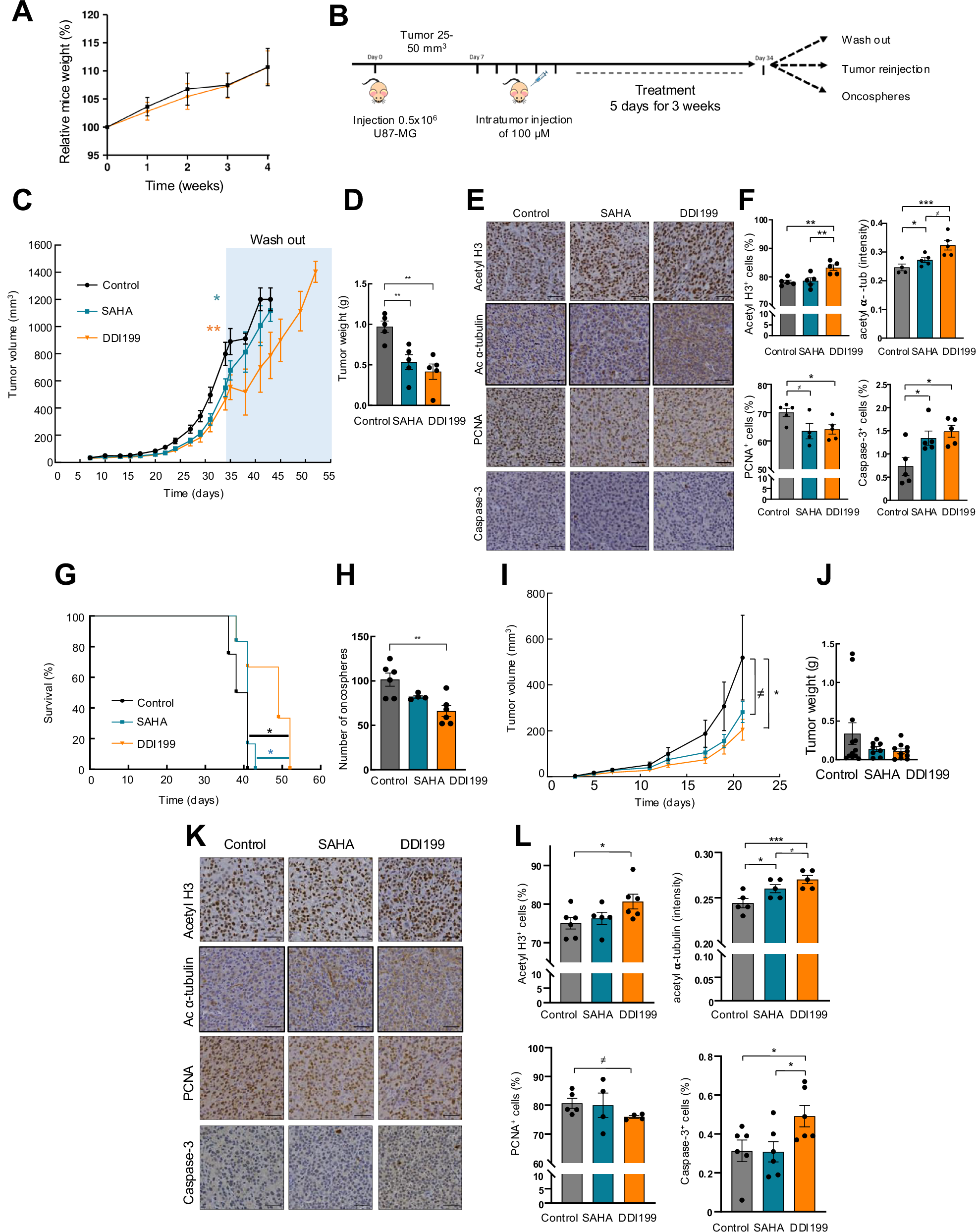
Fig. 5: DDI199 reduces tumor growth in vivo.
From: Generation and validation of a novel multitarget small molecule in glioblastoma

A Relative change in body weight of mice treated with vehicle (black) and treated with 15 mg/Kg of DDI199 (orange) (n = 5). B Schematic representation of the experiment workflow. C Measurement of tumor volume at indicated timepoints of mice treated intratumorally with vehicle (control), or 100 µM of SAHA or DDI199 (n ≥ 13) and washout (n ≥ 4). D Tumor weight at end-point day 34 (n = 5). E, F Representative Immunohistochemistry and quantification of acetyl H3, acetyl α-tubulin, PCNA and Caspase-3 at end-point day 34 (n ≥ 4). Scale bar represents 50 µm. G Survival of animals from different conditions in washout experiment (n ≥ 4). H Quantification of oncospheres derived from tumors of different conditions (n = 3 independent tumors and duplicates of each tumor. I, J Measurement of tumor volume and weight of mice re-injected with cells isolated from end-point at day 34 (n ≥ 8). K, L Representative Immunohistochemistry and quantification of acetyl H3, acetyl α-tubulin, PCNA and Caspase-3 of re-injection experiment (n ≥ 4). Scale bar represents 50 µm.