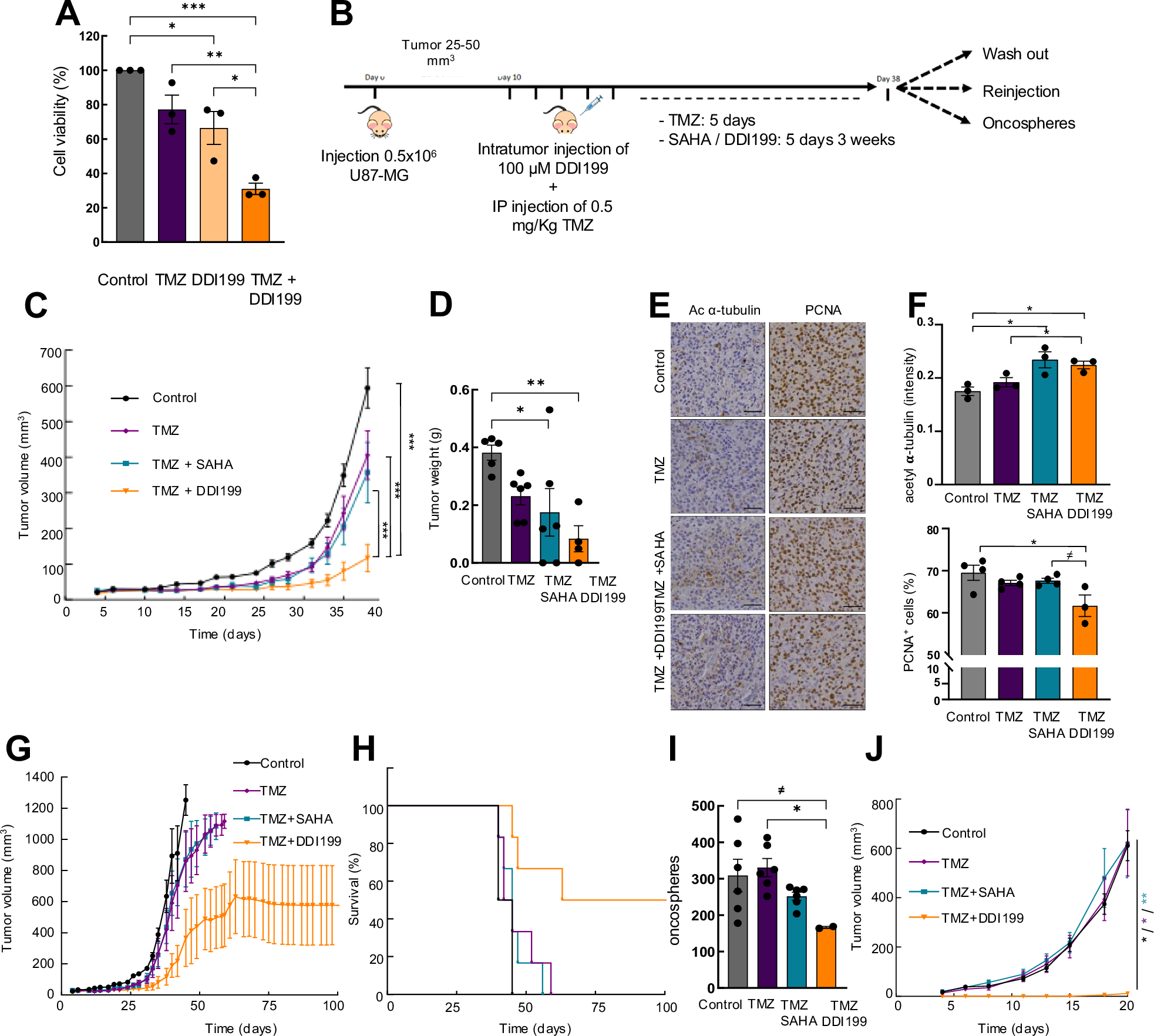
Fig. 6: Combined treatment of DDI199 and TMZ display potent anti-tumor activity.
From: Generation and validation of a novel multitarget small molecule in glioblastoma

A Study of cell viability of U87-MG cells treated with TMZ and DDI199 alone or combined treatment for 72 hours (n = 3). B Schematic representation of in vivo experiment workflow. C Measurement of tumor volume at indicated timepoints of mice treated intraperitoneally with vehicle or TMZ 0.5 mg/Kg and intratumorally with SAHA or DDI199 100 µM (n ≥ 10). D Tumor weight end-point day (n ≥ 4). E, F Representative Immunohistochemistry and quantification of acetyl α-tubulin and PCNA at end-point day 38 (n ≥ 3). Scale bar represents 50 µm. G Tumor volume of mice from washout experiment. H Survival plot of mice from washout experiment (n ≥ 4). I Quantification of oncospheres derived from tumors of different conditions (n ≥ 2 independent tumors). J Measurement of tumor volume of mice re-injected with cells isolated from end-point at day 36 (n ≥ 3).