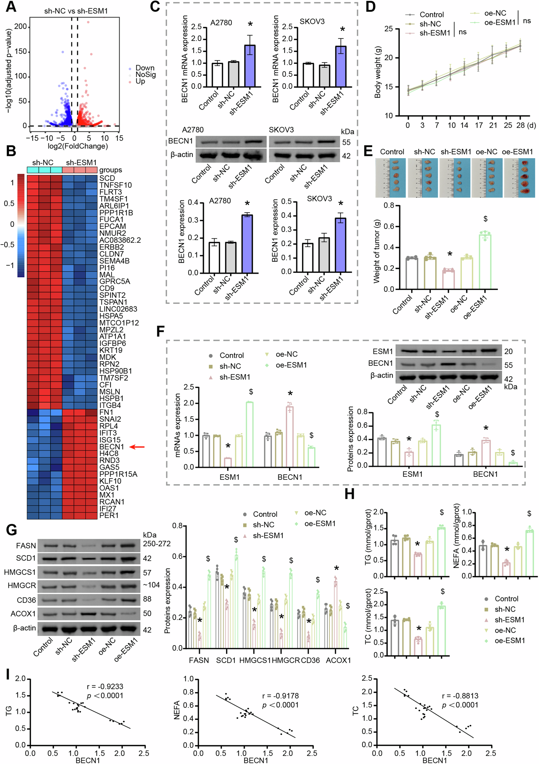
Fig. 2: The regulation of lipid metabolism in OC by ESM1 was related to BECN1.

A Visualization of DEGs in SKOV3 cells with volcano plot. B Heat map visualization of DEG expression in SKOV3 cells. C The mRNA and protein levels of BECN1 in OC cells were analyzed by RT-qPCR and western blot. D Growth curve of nude mice. E The weight of the tumor. F The mRNA and protein levels of ESM1 and BECN1 in tumor tissues were detected by RT-qPCR and western blot. G Western blot analysis of FASN, SCD1, HMGCS1, HMGCR, CD36, and ACOX1 levels in tumor tissues. H Biochemical kits were utilized to measure the contents of TG, NEFA, and TC in the serum. I The correlation between BECN1 level and TG, NEFA, and TC levels in the serum was analyzed by the Pearson correlation coefficient. *p < 0.05 vs. sh-NC. $p < 0.05 vs. oe-NC.