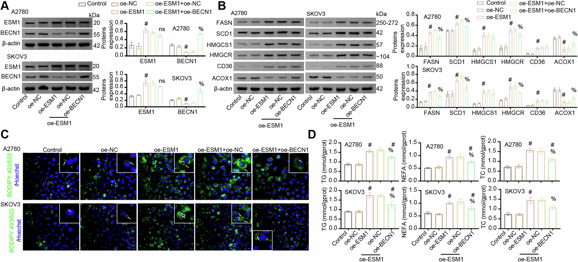
Fig. 3: BECN1 was involved in ESM1 regulation of lipid metabolism in OC cells.

A Western blot was utilized to verify the overexpression efficiency of ESM1 and BECN1. B Western blot analysis of FASN, SCD1, HMGCS1, HMGCR, CD36, and ACOX1 levels in OC cells. C The content of neutral lipids in OC cells was observed by BODIPY 493/503 staining. The white arrows point to the locations where neutral lipid droplets accumulate. Scale bar, 25 μm. D Biochemical kits were utilized to analyze the contents of TG, NEFA, and TC in OC cells. #p < 0.05 vs. oe-NC. %p < 0.05 vs. oe-ESM1+oe-NC.