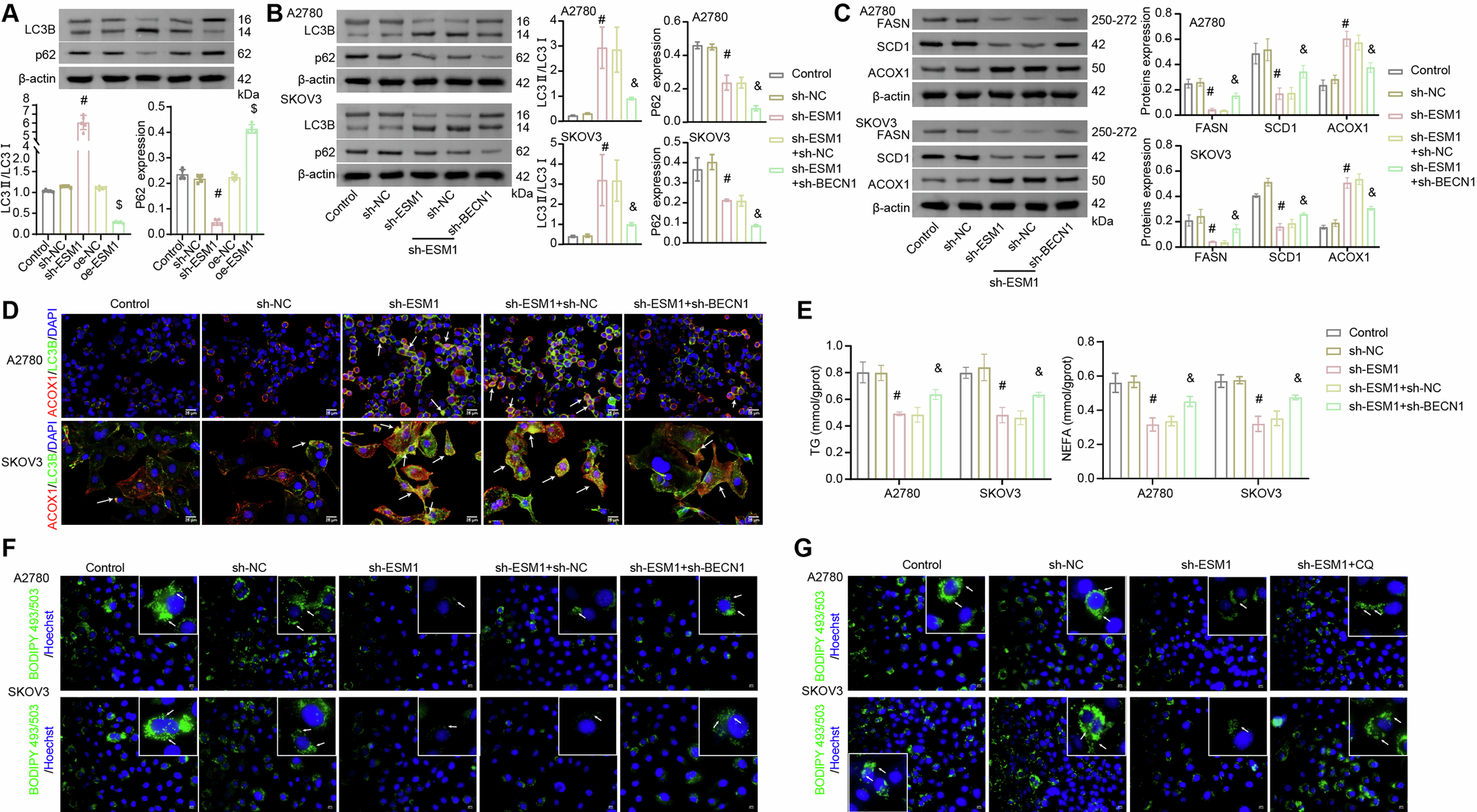
Fig. 4: ESM1 inhibited lipolysis in OC cells by suppressing BECN1-mediated autophagy.

A–C Western blot analysis of LC3B, p62, FASN, SCD1, and ACOX1 levels in OC cells. D The expressions of LC3B and ACOX1 in OC cells were analyzed by IF staining. White arrows represent the co-localization of LC3B and ACOX1. E Biochemical kits were utilized to assess the contents of TG and NEFA in OC cells. F, G The content of neutral lipids in OC cells was observed by BODIPY 493/503 staining. The white arrows point to the locations where neutral lipid droplets accumulate. #p < 0.05 vs. sh-NC. $p < 0.05 vs. oe-NC. &p < 0.05 vs. sh-ESM1+sh-NC.