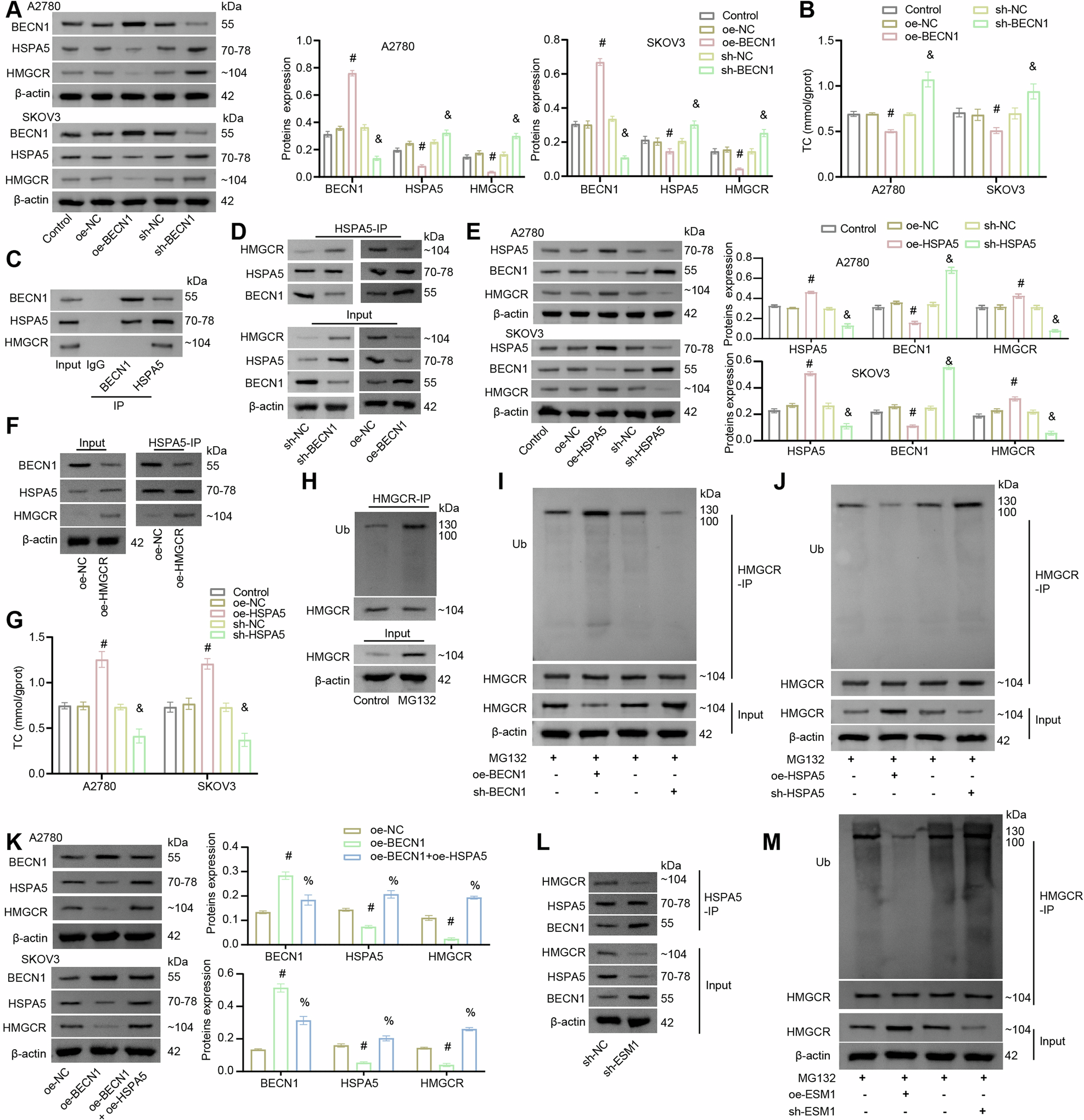
Fig. 5: BECN1 combined with HSPA5/HMGCR to inhibit cholesterol production in OC cells.

A Western blot analysis of BECN1, HSPA5, and HMGCR levels in OC cells. B A biochemical kit was utilized to assess the content of TC in OC cells. C Co-IP identification of the interaction between BECN1, HSPA5, and HMGCR. D Co-IP identification of the interaction among HSPA5, BECN1, and HMGCR. E Western blot detection of BECN1, HSPA5, and HMGCR levels in OC cells. F Co-IP identification of the interaction among HSPA5, BECN1, and HMGCR. G A biochemical kit was utilized to assess the content of TC in OC cells. #p < 0.05 vs. oe-NC. &p < 0.05 vs. sh-NC. H–J The ubiquitination modification level of HMGCR in SKOV3 cells was identified by IP. K Western blot detection of BECN1, HSPA5, and HMGCR levels in OC cells. L Co-IP identification of the interaction among HSPA5, BECN1, and HMGCR. #p < 0.05 vs. oe-NC. %p < 0.05 vs. oe-BECN1. M The ubiquitination modification level of HMGCR in SKOV3 cells was identified by IP.