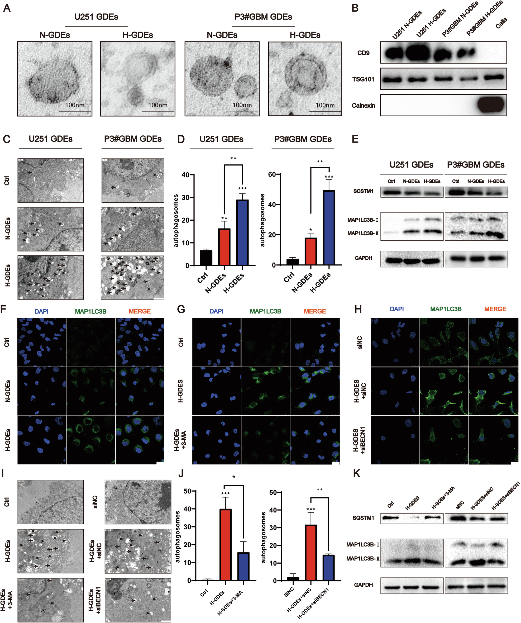
Fig. 1: H-GDEs induce autophagy in NHAs in vitro.

A TEM images of exosomes derived from U251 and P3#GBM under normoxia and hypoxia, respectively (scale bar, 100 μm). B Western blotting was used to detect the expression of CD9, tsg101, and calnexin in protein derived from P3#GBM, N-GDEs, and H-GDEs. Exosomes were extracted from U251 and P3#GBM under normoxia and hypoxia, respectively. C, D TEM Images Illustrating autophagosome formation in NHAs treated with PBS, N-GDEs, and H-GDEs from U251 and P3#GBM cells for 48 h. Autophagosomes are indicated by arrowheads. Representative images and statistical data on autophagosome counts (scale bar, 1.2 μm). E Western blotting was used to detect the expression levels of SQSTM1-P62, MAP1LC3B, and GAPDH in NHAs treated with PBS, N-GDEs, and H-GDEs derived from U251 and P3#GBM cells for 48 h. F–H Immunofluorescence staining for MAP1LC3B (green) to measure the level of autophagy in NHAs treated with PBS, N-GDEs, and H-GDEs derived from P3#GBM for 48 h; 3-MA and siBecn1 were added to the H-GDEs to inhibit autophagy and cell nuclei were stained with DAPI (blue). Representative images of three sets of experiments (scale bar, 25 μm). I, J TEM images illustrating autophagosome formation in NHAs treated with PBS, siNC, and H-GDEs derived from P3#GBM cells for 48 h; 3-MA and siBecn1 were added to inhibit autophagy. Autophagosomes are indicated by arrowheads. Representative images and statistical data on autophagosome counts are shown. K Western blotting was used to detect the expression level of SQSTM1-P62, MAP1LC3B, and GAPDH in NHAs treated with PBS, siNC, and H-GDEs derived from P3#GBM for 48 h; 3-MA and siBecn1 were added to the H-GDEs-treated group to inhibit autophagy. (Data reflects the mean ± SEM.*P < 0.05; **P < 0.01; ***P < 0.001; n = 3). GBM glioblastoma multiforme, H-GDE hypoxic glioma-derived exosome, N-GDE normoxic glioma-derived exosome, NHA normal human astrocyte, TEM transmission electron microscopy.