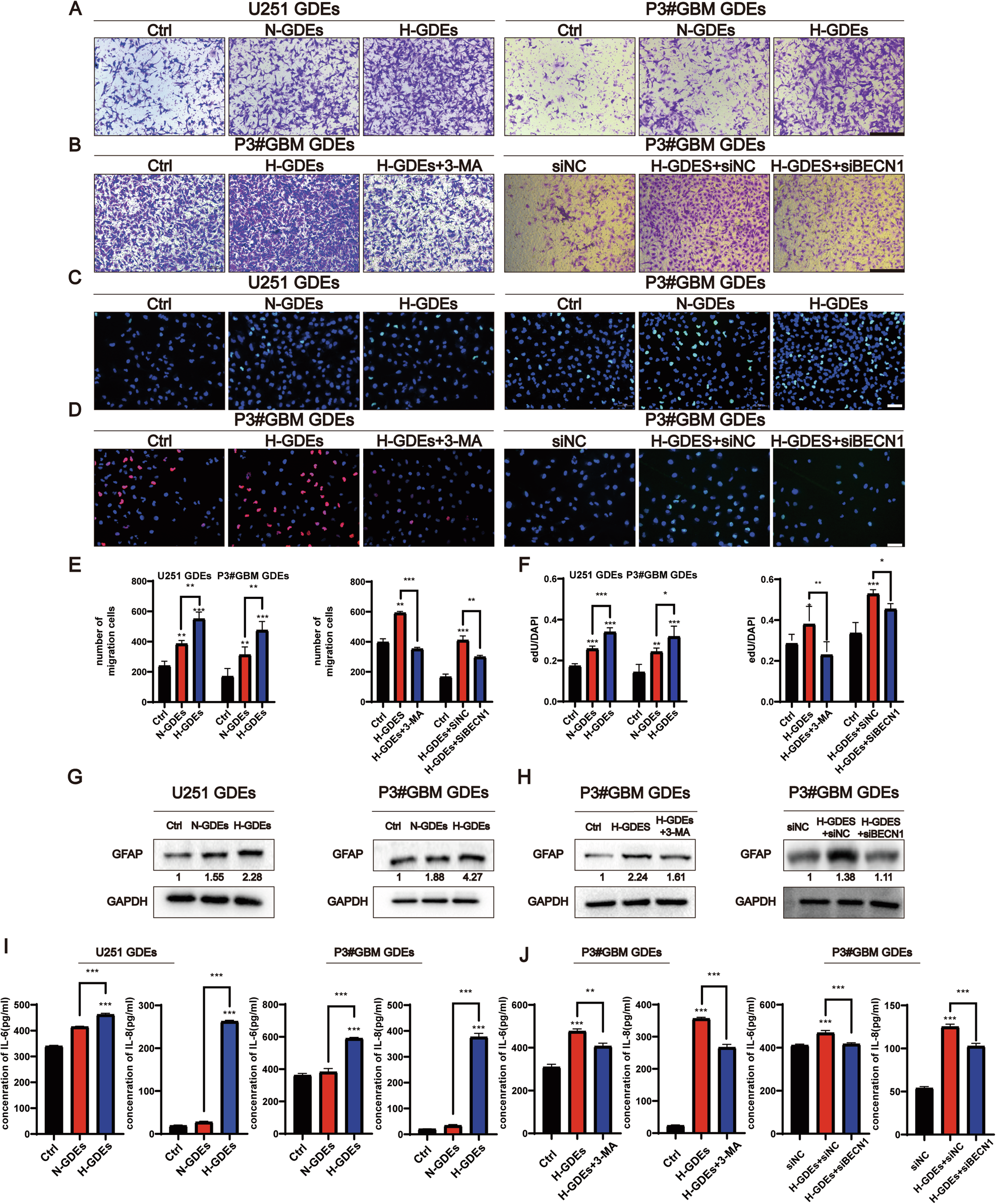
Fig. 2: H-GDEs promoted a higher level of NHA activation than N-GDEs.

A, B Migration of cells passing through the Transwell chambers of NHAs treated with PBS, N-GDEs, and H-GDEs derived from U251 and P3#GBM cells was measured using microscopy. siBecn1 and 3-MA were used to inhibit the autophagy, and representative images are shown (scale bar, 200 μm, n = 3). C, D An EdU assay was used to detect the proliferation of NHAs treated with PBS, N-GDEs, and H-GDEs derived from U251 and P3#GBM cells. siBecn1 and 3-MA were used to inhibit the autophagy, and representative images are shown (scale bar, 70 μm, n = 5). E Quantitative analysis of migration cell numbers. Presented here is the numerical quantification of migrated cell counts captured in (A, B), following a 48-h incubation period. F Measurement of EdU assay ratio. Presented here is the quantitative evaluation of the ratio of EdU-positive cells, as observed in (C, D), following a 48-h incubation period. G, H Protein collected from NHAs treated with PBS, siNC, N-GDEs, and H-GDEs derived from U251 and P3#GBM cells was used to detect the expression of GFAP and GAPDH through western blotting to detect the activation of astrocytes; siBecn1 and 3-MA were used to inhibit the autophagy. Numeric annotations below each blot represent the mean GFAP expression values from three replicate experiments, quantified by grayscale analysis. Levels are normalized to a control set at an arbitrary value of 1. I, J IL-6 and IL-8 ELISA kits were used to measure the secretion ability of NHAs treated with PBS, siNC, N-GDEs, and H-GDEs derived from U251 and P3#GBM cells; siBecn1 and 3-MA were used to inhibit autophagy. The statistical results are shown (n = 3). (Data reflects the mean ± SEM. *P < 0.05; **P < 0.01; ***P < 0.001). GBM glioblastoma multiforme, H-GDE hypoxic glioma-derived exosome, N-GDE normoxic glioma-derived exosome, NHA normal human astrocyte.