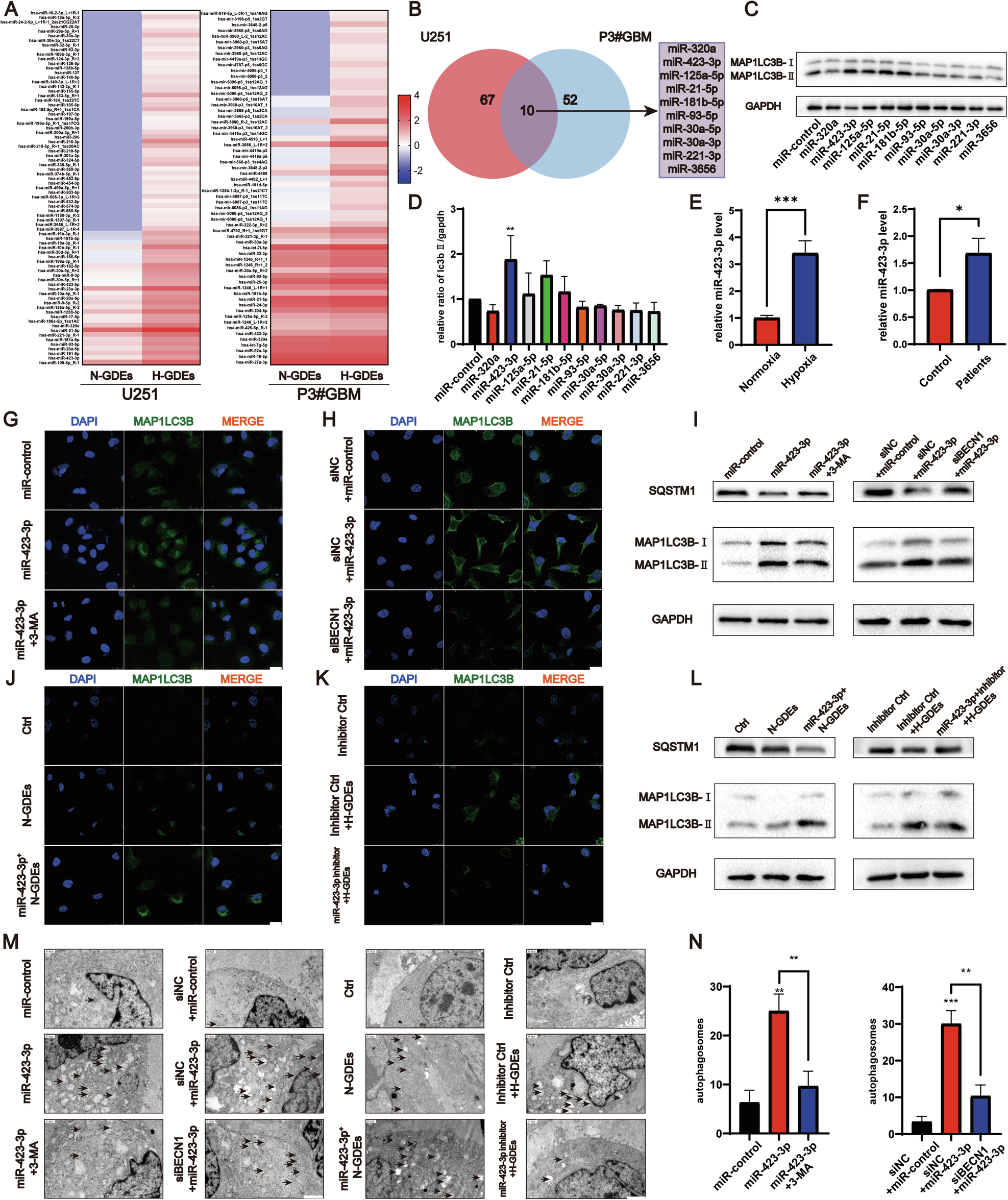
Fig. 3: H-GDEs induced autophagy in NHAs by miR-423-3p and could be inhibited by 3-MA.

A MiRNA array for normoxic and hypoxic exosomes derived from U251 and P3#GBM cells; the upregulated miRNAs are shown as heat map. B Venn diagram for the intersection of differences in exosomes in both cell lines above. C, D Western blot for candidate miRNAs inducing autophagy intersected above. Representative images of three sets of experiments and the statistical results of relative grayscale ratio of LC3B II/GAPDH are shown. E A qRT-PCR analysis to detect the relative expression of miR-423-3p in GDEs from P3#GBM. F A qRT-PCR analysis to detect the relative expression of miR-423-3p in exosomes derived from the patients with GBM and healthy patients. Statistical results of three groups are shown. G, H Immunofluorescence staining for MAP1LC3B (green) to measure the level of autophagy in NHAs transfected with miR-control and miR-423-3p; 3-MA and siBecn1 were used to inhibit autophagy in NHAs and cell nuclei were stained with DAPI (blue). Representative images of three sets of experiments are shown (scale bar, 25 μm). I NHAs were transfected with miR-control and miR-423-3p; 3-MA and siBecn1 were used to inhibit autophagy in NHAs. The relative expression of SQSTM1-P62, MAP1LC3B, and GAPDH in NHAs was detected using western blotting. J, K Immunofluorescence staining for MAP1LC3B (green) to detect the level of autophagy in NHAs treated with PBS, inhibitor control, N-GDEs, and H-GDEs derived from P3#GBM; miR-423-3p plasmid was transfected into P3#GBM to get miR-423-3p overexpression exosomes under normoxic conditions. miR-423-3p inhibition RNA was transfected to inhibit miR-423-3p in NHAs and cell nuclei were stained by DAPI (blue). Representative images of three sets of experiments are shown (scale bar, 25 μm). L NHAs were treated with PBS, inhibitor control, N-GDEs, and H-GDEs derived from P3#GBM; miR-423-3p plasmid was transfected into P3#GBM to get miR-423-3p overexpression exosomes under normoxic conditions. miR-423-3p inhibition RNA was transfected to inhibit miR-423-3p in NHAs. The relative expression of SQSTM1-P62, MAP1LC3B, and GAPDH in NHAs was detected using western blotting. M, N TEM images illustrating autophagosome formation in NHAs treated with miR-control, miR-423-3p, inhibitor control, PBS, N-GDEs, and H-GDEs derived from P3#GBM; miR-423-3p plasmid was transfected into P3#GBM to get miR-423-3p overexpression exosomes under normoxic conditions. miR-423-3p inhibition RNA was transfected to inhibit miR-423-3p in NHAs. Autophagosomes are indicated by arrowheads. Representative images and statistical data on autophagosome counts are shown. (Data reflects the mean ± SEM. *P < 0.05; **P < 0.01; ***P < 0.001; n = 3). GBM glioblastoma multiforme, H-GDE hypoxic glioma-derived exosome, N-GDE normoxic glioma-derived exosome, NHA normal human astrocyte, TEM transmission electron microscopy.