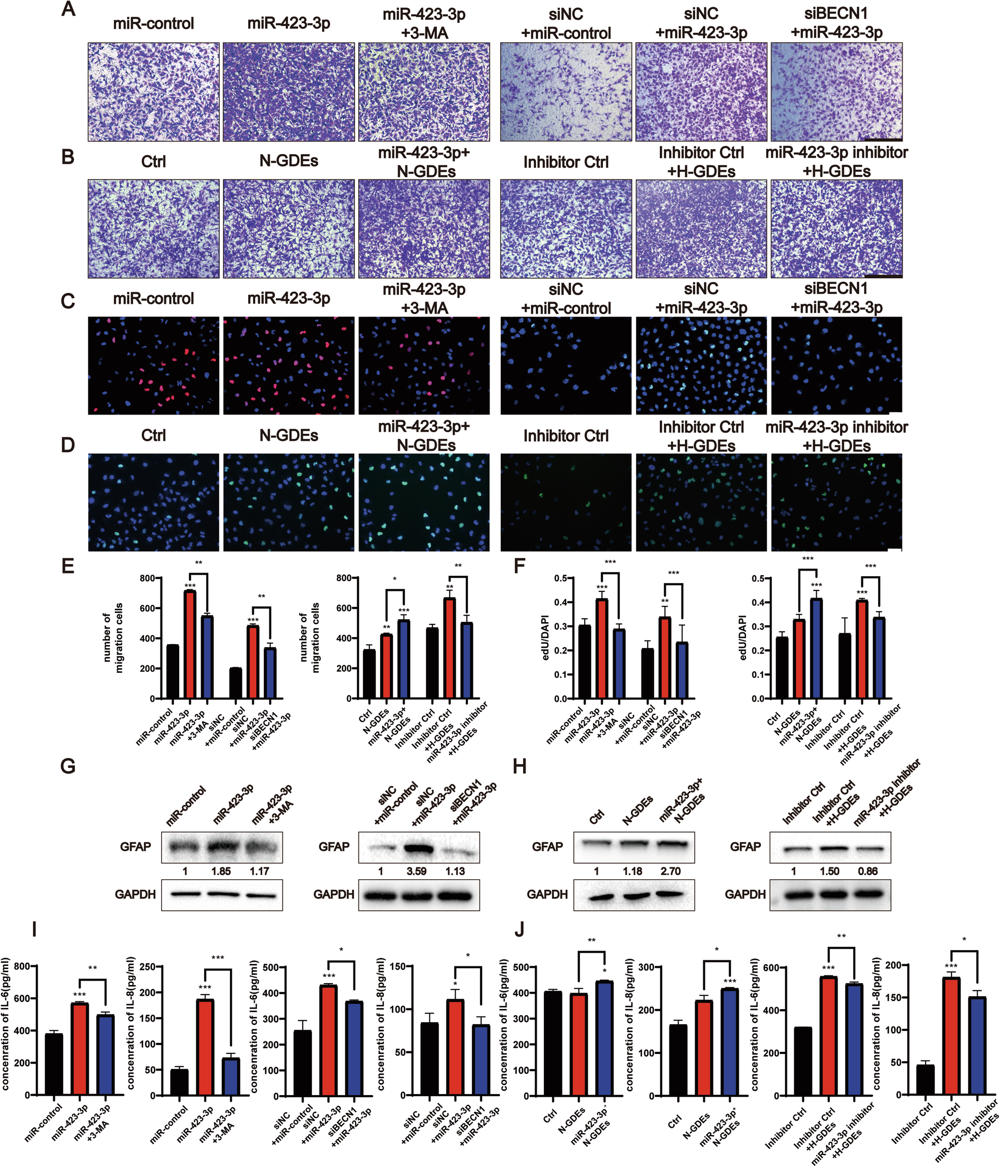
Fig. 4: MiR-423-3p-induced autophagy in H-GDEs promotes the activation of astrocytes.

A, B Migration of cells passing through the Transwell chambers of NHAs treated with miR-control, miR-423-3p, inhibitor control, PBS, N-GDEs, and H-GDEs; 3-MA and siBeclin1 were used to inhibit autophagy. The miR-423-3p plasmid was transfected into P3#GBM to obtain miR-423-3p-overexpressing exosomes under normoxic conditions. MiR-423-3p inhibitory RNA was transfected to inhibit miR-423-3p in NHAs, and representative images are shown (scale bar, 200 μm, n = 3). C, D EdU assay was used to detect the proliferation ability of NHAs clarified in (A, B) and representative images are shown (scale bar, 70 μm, n = 3). E Quantitative analysis of migration cell numbers. The numerical quantification of migrated cell counts captured in Figures A and B, following a 48-h incubation period. F Measurement of EdU assay ratio. Quantitative evaluation of the ratio of EdU-positive cells, as observed in (C, D), following a 48-h incubation period. G, H Protein collected from NHAs clarified in (A, B) was used to detect the expression of GFAP and GAPDH through western blotting to detect the activation of astrocytes. Numerical annotations below each blot denote the average GFAP expression values from three replicate experiments, quantified by grayscale analysis. Expression levels are normalized to a control set at 1. I, J Cell supernatant from NHAs clarified in (A, B) was collected to detect the secretion of cytokines through IL-6 and IL-8 ELISA kits. The statistics were measured by a microplate reader (n = 3). (Data reflects the mean ± SEM. *P < 0.05; **P < 0.01; ***P < 0.001). GBM glioblastoma multiforme, H-GDE hypoxic glioma-derived exosome, N-GDE normoxic glioma-derived exosome, NHA normal human astrocyte.