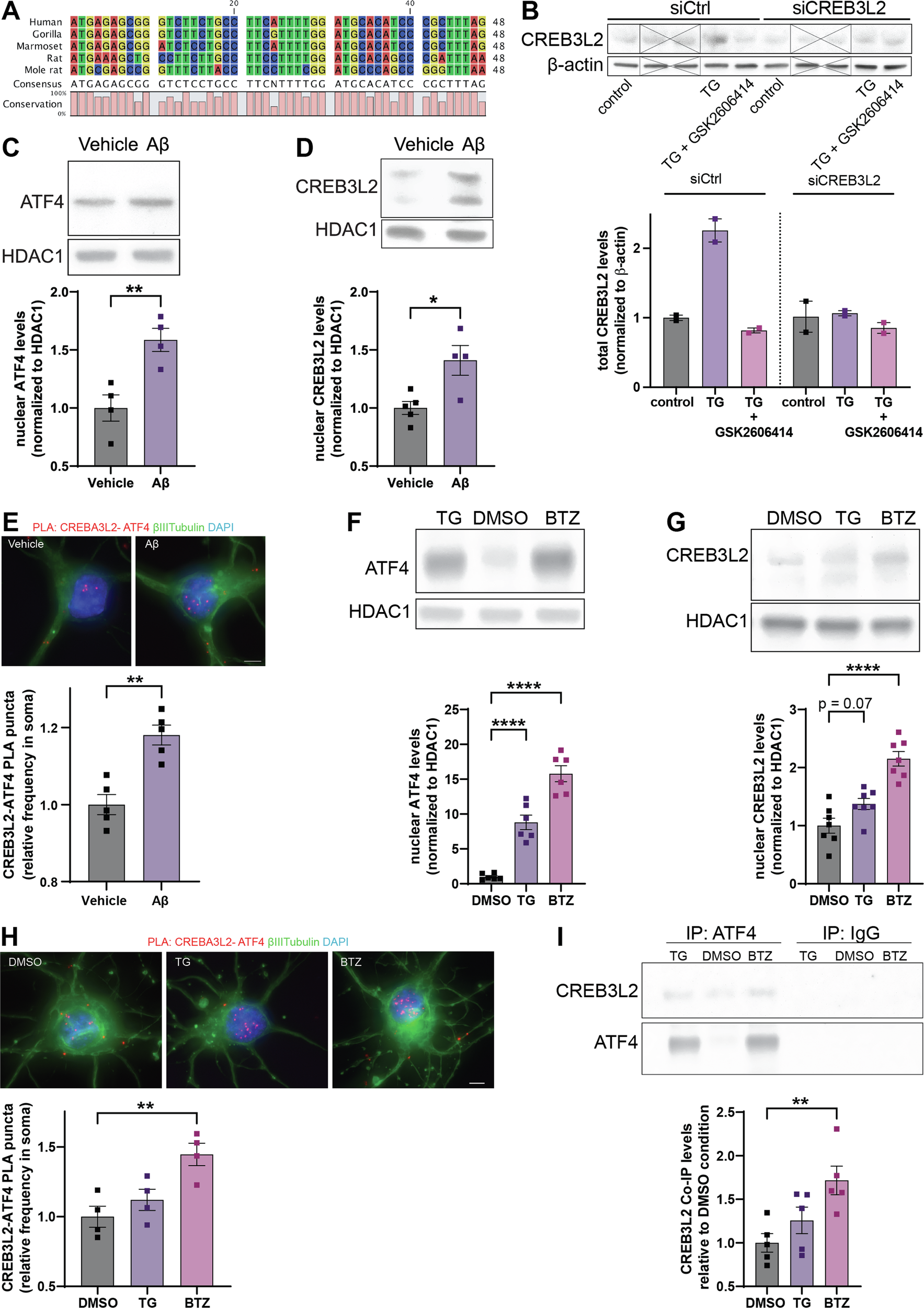
Fig. 1: Proteasome inhibition induces formation of CREB3L2-ATF4 complexes in neurons.

A The 5’ uORF of CREB3L2 is conserved across various higher order vertebrates. B Induction of ER stress causes PERK-dependent CREB3L2 synthesis. Cortical neurons were cultured for 10 DIV and treated with thapsigargin (1 μM) and/or GSK2606414 (5 μM) for 5 h. Scrambled control or CREB3L2-targeting siRNA was applied for 36 h before treatments. n = 2 replicates; unrelated lanes crossed out. C-D Immunoblot analysis of nuclear ATF4 (C) and CREB3L2 (D) levels in cortical neurons treated with vehicle or Aβ42 for 36 h. Means ± SEM of n = 4-5 independent biological replicates, normalized to HDAC1 expression; *p = 0.0153, **p = 0.0082, unpaired t-test. E PLA for CREB3L2-ATF4 in cortical neurons treated with Aβ42 for 8 h. Means of means ± SEM of n = 5 independent biological replicates, 48-50 optical fields per condition. Number of puncta normalized to area of neuronal soma. Unpaired, two-tailed t-test. **p < 0.01. Scale bar, 5 µm. F-G Immunoblot analyses of ATF4 (F) and CREB3L2 (G) levels in nuclear lysates of vehicle (DMSO), thapsigargin (TG), or bortezomib (BTZ) treated cortical neurons. Means ± SEM of n = 7 independent biological replicates, normalized to HDAC1. One-way ANOVA followed by Dunnett’s multiple comparison test. ****p < 0.0001. H PLA of CREB3L2-ATF4 in cortical neurons treated with vehicle (DMSO), bortezomib (BTZ), or thapsigargin (TG) for 5 h. Means of means ± SEM of n = 4 independent biological replicates, 40 optical fields per condition. Number of puncta normalized to area of neuronal soma. One-way ANOVA followed Dunnett’s multiple comparison test. *p < 0.05. Scale bar, 5 µm. I Co-immunoprecipitation of CREB3L2 with anti-ATF4 antibodies or control IgG from lysates of cortical neurons treated with vehicle (DMSO), thapsigargin (TG), or bortezomib (BTZ) for 5 h. Means ± SEM of n = 5 independent biological replicates. One-way ANOVA followed by Dunnett’s multiple comparison test. **p < 0.001.