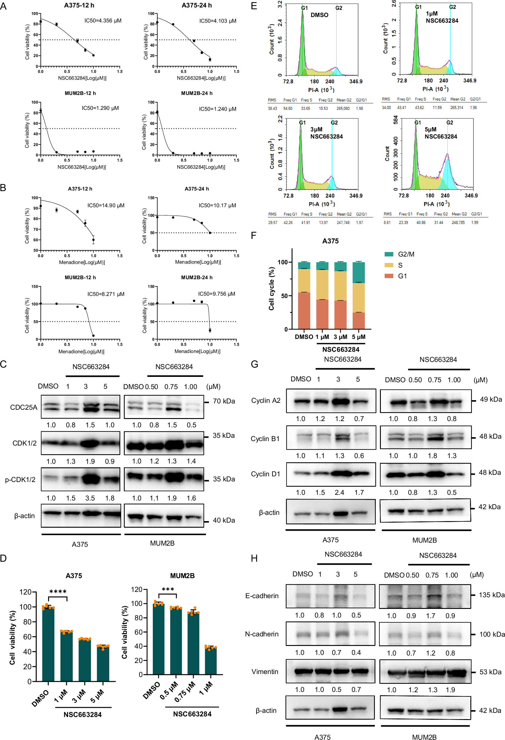
Fig. 6: The inhibition of CDC25A suppresses the proliferation of melanoma cells.
From: CDC25A inhibition sensitizes melanoma cells to doxorubicin and NK cell therapy

A, B Dose-response curves for A375 and MUM2B cells exposed to NSC663284 or menadione for 12 and 24 h. C Increased phosphorylation of CDK1/2 was detected by western blot, confirming that NSC663284 effectively inhibited the function of CDC25A phosphatase in A375 and MUM2B cells. The β-actin was used as a loading control. D CCK-8 assays demonstrated that NSC663284-induced CDC25A inhibition suppressed proliferation in A375 and MUM2B cells. E, F Cell cycle assays were performed to evaluate the effects of varying concentrations of NSC663284 on A375 cells. G Expression of cell cycle molecules upon CDC25A inhibition detected by western blot. The β-actin was used as a loading control. H Expression of EMT-related molecules following CDC25A inhibition was detected by Western blot analysis. The β-actin was used as a loading control.