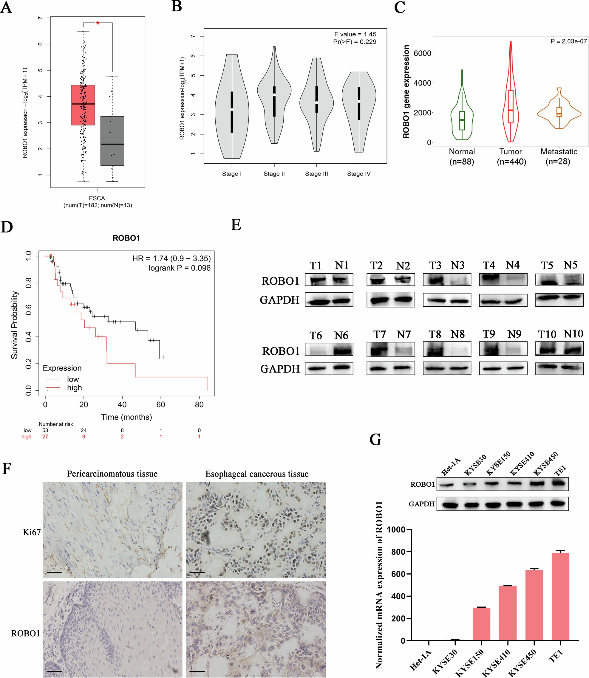
Fig. 1: High expression of ROBO1 is associated with poor prognosis in ESCC.

A The mRNA expression level of ROBO1 in esophageal cancerous tissues (n = 182) and normal tissues (n = 13) was analyzed using GEPIA database. *p < 0.05. B The expression of ROBO1 in patients with ESCC at different stages was investigated. C The relationship between ROBO1 expression and ESCC metastasis were evaluated by online TNMplot database. D Kaplan–Meier curves showed the correlation between ROBO1 expression and overall ESCC patient survival by Kaplan–Meier Plotter. E ROBO1 protein expression in esophageal cancerous tissues and pericarcinomatous tissues was detected by western blot. F Representative images of ROBO1 and Ki67 staining in esophageal cancerous and pericarcinomatous tissues were presented. Scale bars, 50 μm. G Different ESCC cell lines were subjected to ROBO1 detection by western blot (upper) and qRT-PCR (bottom).