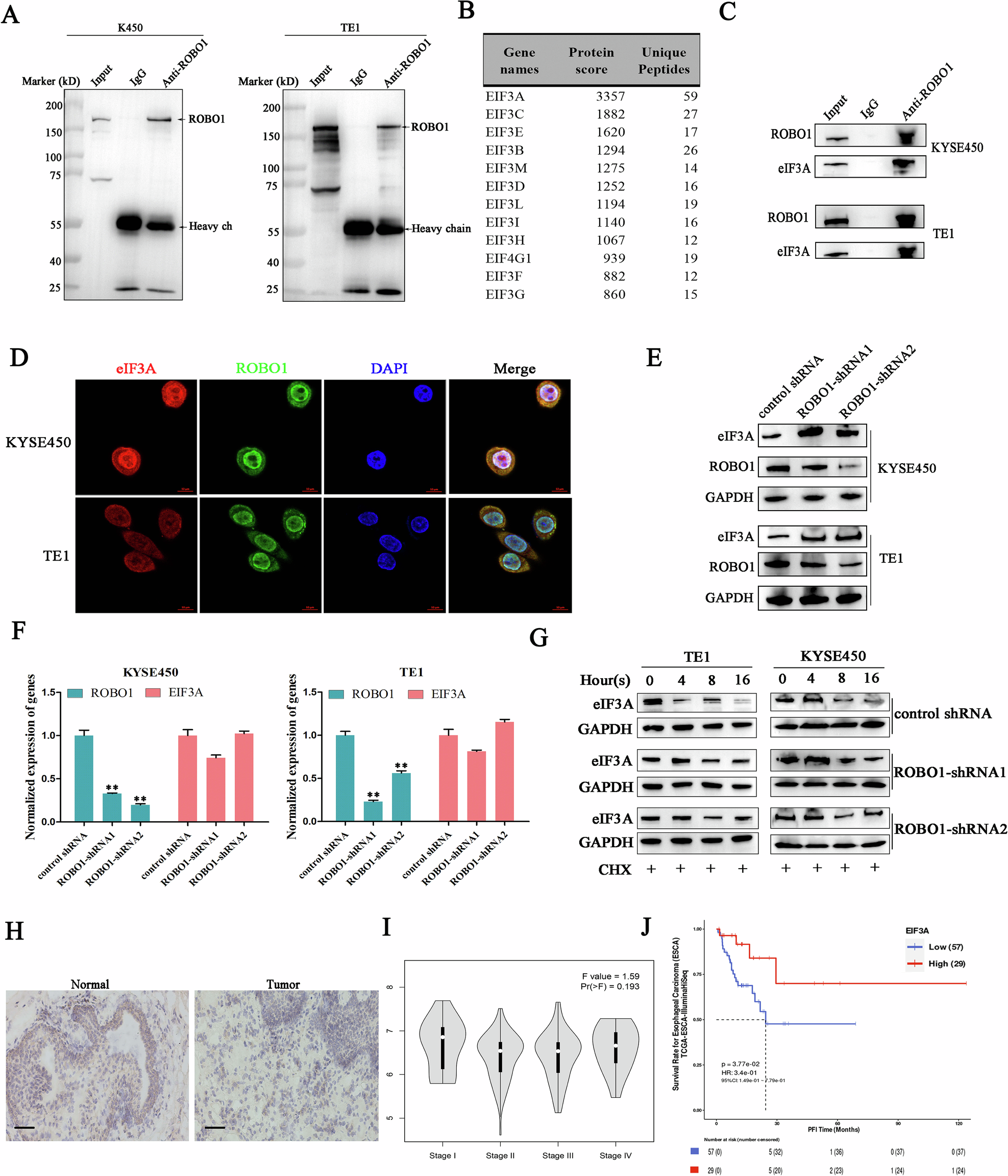
Fig. 3: ROBO1 accelerated eIF3A degradation in ESCC cells.

A ROBO1 was specifically immunoprecipitated with antibodies in ESCC cells. B LC-MS analysis. C Co-immunoprecipitation assays were performed to demonstrate the interaction of ROBO1 with eIF3A and G3BP2. D Immunofluorescent staining displayed the co-localization of ROBO1 and eIF3A in ESCC cells. E, F The influence of ROBO1 knockdown on eIF3A expression was detected at protein level and mRNA level. **p < 0.01. G The degradation rate of eIF3A was monitored in ESCC cells with or without ROBO1 depletion. H Immunohistochemical staining of eIF3A in esophagus cancerous tissues and para tissues. Scales, 50 μm. I The expression levels of eIF3A in ESCC patients at different stages. J Overall survival rate of ESCC patients with different eIF3A expressions were analyzed using a online database (https://smuonco.shinyapps.io/PanCanSurvPlot/).