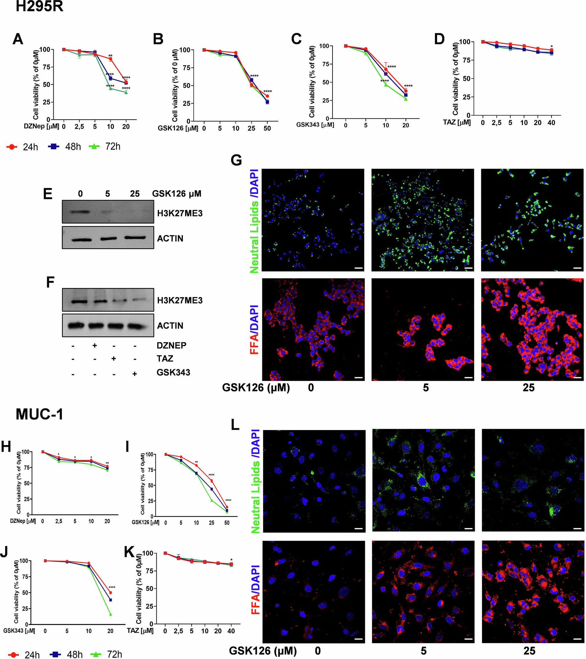
Fig. 1: EZH2i affect cell viability and lipid content in ACC cells.

ACC cells treated with DZNep, GSK126, GSK343, and Tazemetostat (TAZ). A–D, H–K Cell viability of H295R (A–D) and MUC-1 (H–K) was evaluated by MTT assay at 24, 48, and 72 h. (n = 3. Data were expressed as means ± SEM. *p < 0.05; **p < 0.01; ****p < 0.0001. E, F Total protein lysates from 48 h treated H295R cells were immunoblotted for H3K27me3. Actin was used as a loading control. G, L Confocal images of neutral lipids and free fatty acids (FFA) in 48 h treated H295R (G) and MUC-1 (L) cells. Nuclei were stained by DAPI (Scale bar 50 µm).