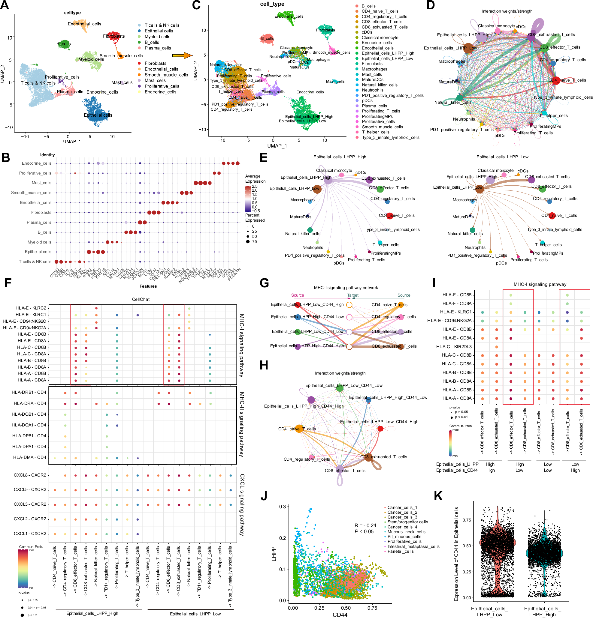
Fig. 4: Analysis of LHPP in relation to immunity and stemness in the single-cell data from our center’s neoadjuvant therapy cohort.

A The UMAP plot illustrates the major cell types identified in the single-cell transcriptomic dataset from the neoadjuvant therapy cohort at our centre, including T & NK cells, epithelial cells, myeloid cells, B cells, plasma cells, fibroblasts, endothelial cells, smooth muscle cells, proliferative cells, mast cells, and endocrine cells. B Dot plot showing the average expression and percentage of specific markers across different cell types, highlighting cell-type-specific marker genes. The color intensity represents average expression levels, and the dot size indicates the percentage of cells expressing each marker. C The UMAP plot displays the subpopulations identified in the single-cell transcriptomic dataset from the neoadjuvant therapy cohort at our centre, including B cells, CD4+ naive T cells, CD4+ regulatory T cells, CD8+ effector T cells, CD8+ exhausted T cells, conventional dendritic cells (cDCs), classical monocytes, endocrine cells, endothelial cells, epithelial cells (LHPP High and LHPP Low), fibroblasts, macrophages, mast cells, mature dendritic cells (MatureDCs), natural killer cells, neutrophils, PD1+ regulatory T cells, plasmacytoid dendritic cells (pDCs), plasma cells, proliferating T cells, proliferating myeloid progenitors (ProliferatingMPs), proliferative cells, smooth muscle cells, T helper cells, and type 3 innate lymphoid cells. D Network plot displaying the interaction weights and strengths between epithelial cell subpopulations and various immune cells, as analyzed by CellChat. E A simplified network diagram focusing on the signaling interactions between LHPPhigh and LHPPlow epithelial cell subpopulations and immune cells, illustrating distinct communication patterns. F Dot plot showing the specific interactions between epithelial cell subgroups and immune cells through the MHC-I, MHC-II, and CXCL signaling pathways. The size of each dot represents the communication probability, and color intensity indicates the p value significance level. G, H Network plot depicting the MHC-I signaling pathway interactions among epithelial cell subgroups and various CD4+ and CD8+ T cell subtypes. The thickness of the connections represents the interaction strength, highlighting the elevated communication strength between LHPPlow CD44high epithelial cells and CD8+ exhausted T cells, as well as between LHPPhigh CD44low epithelial cells and CD8+ effector T cells. I Dot plot comparing MHC-I pathway-mediated communication with CD8+ T cell subtypes across different LHPP and CD44 expression subgroups in epithelial cells. Significant variations in communication patterns are evident, particularly highlighting the interactions involving HLA molecules (HLA-A, HLA-B, HLA-C) and various CD8+ T cell markers. J Scatter plot displaying the correlation between LHPP and CD44 expression across various epithelial cell types, including cancer cells, stem/progenitor cells, and mucus neck cells. K Violin plot illustrating the differential expression of CD44 in epithelial cells based on LHPP expression levels. *p < 0.05; **p < 0.01; ***p < 0.001.