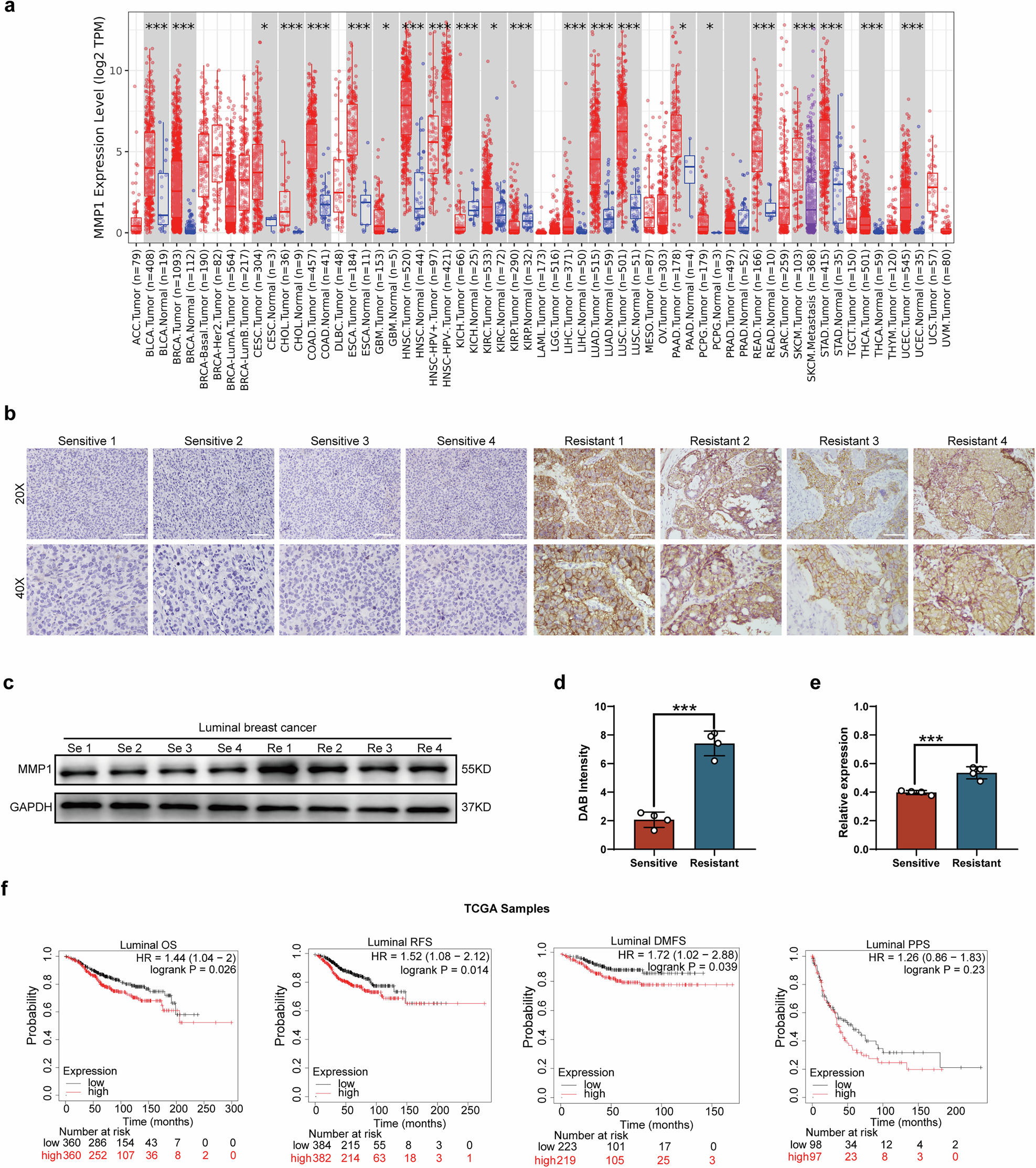
Fig. 2: High expression of MMP1 in HR + BC tissues and its association with poor prognosis.

a MMP1 expression is significantly higher in malignant tissues compared to normal tissues across various cancer types. The TIMER 2.0 database shows that MMP1 is significantly overexpressed in 20 types of malignancies relative to normal tissues. Statistical significance is indicated by asterisks. b MMP1 expression levels in SG-resistant and SG-sensitive groups were assessed by IHC using clinical samples from BC patients. c Protein levels of MMP1 in clinical samples from SG-resistant and SG-sensitive patients were analyzed by Western blot. d Quantitative analysis of panel b is presented in histogram form. e Quantitative analysis of panel c is presented in histogram form. f Survival analysis of patients with high or low expression of MMP1 in the TCGA database (* p < 0.05, ** p < 0.01, *** p < 0.001).