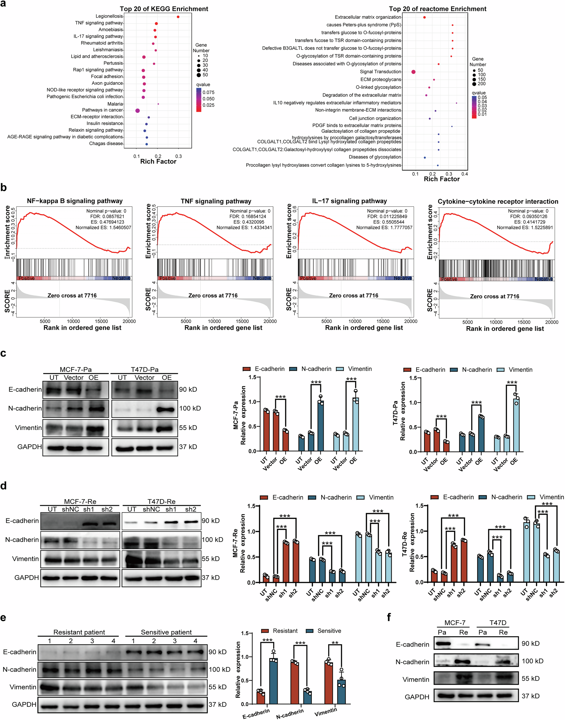
Fig. 4: MMP1-induced EMT and proliferation via NF-κB pathway activation in BC cells.

a KEGG pathway and reactome enrichment analyses of the DEGs, highlighting the top 20 related pathways expressed in MCF-7-Re and T47D-Re cells. b Transcriptome data analyzed using GSEA indicated that MMP1 expression levels were positively correlated with metastasis and the NF-κB, TNF, IL-17, and cytokine-cytokine receptor interaction signaling pathways. c MCF-7-Pa and T47D-Pa cells were transfected with an empty vector or MMP1 for 48 h, and the expression of related EMT proteins (N-cadherin, E-cadherin, and vimentin) was measured by Western blot. d SG-resistant BC cells were transfected with MMP1 shRNA and the corresponding control shRNA for 48 h, and the expression levels of different EMT proteins (N-cadherin, E-cadherin, and vimentin) were measured by Western blot. e, f The samples of patients and cell lines of resistant to SG and sensitive to SG were obtained, and the expression levels of different EMT proteins (N-cadherin, E-cadherin, and vimentin) were measured by Western blot. GAPDH served as an internal control. Corresponding quantitative data for N-cadherin, E-cadherin, and vimentin are shown. Data are from three independent experiments. UT untreated. * p < 0.05, ** p < 0.01, *** p < 0.001.