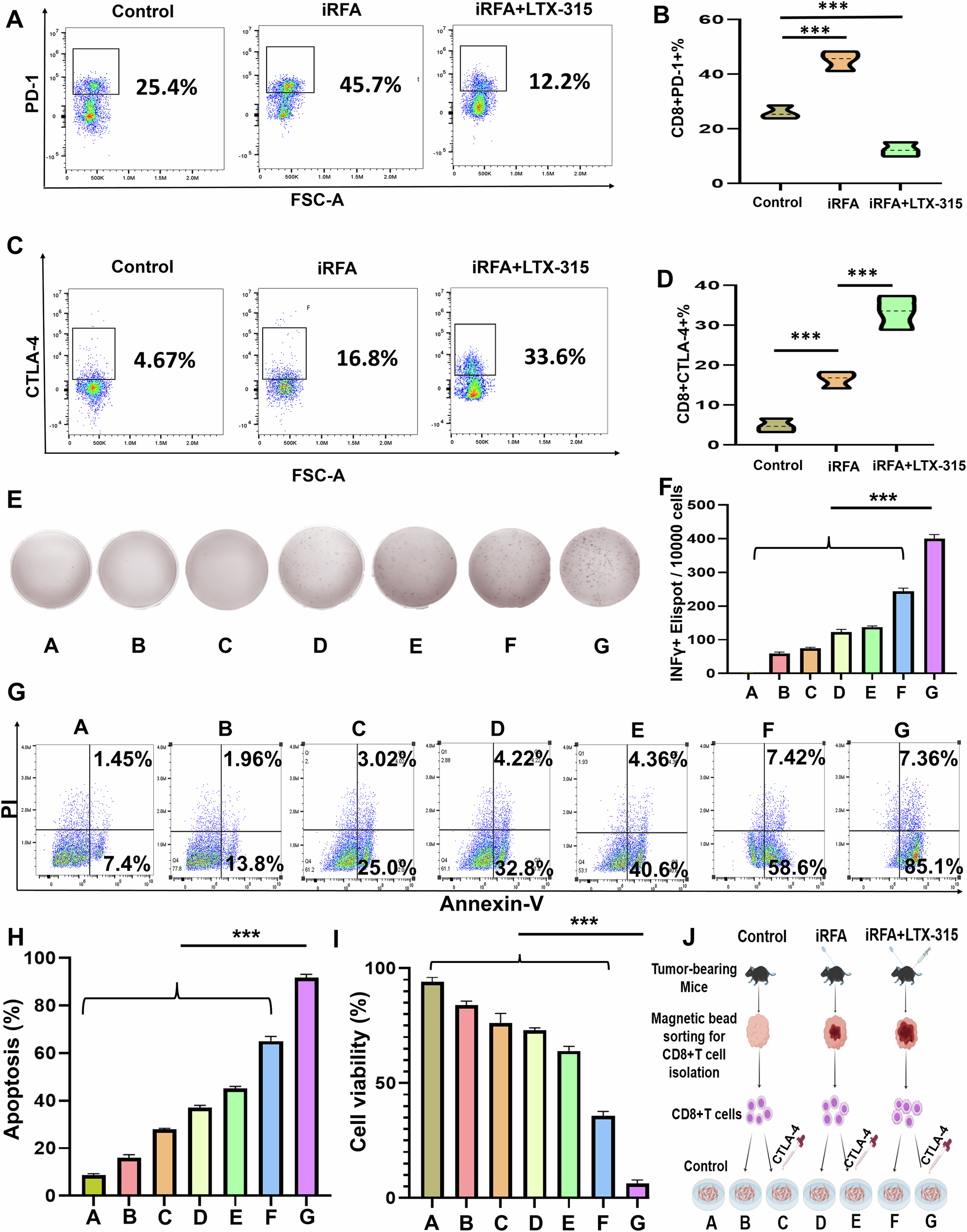
Fig. 1: LTX-315 plus an anti-CTLA-4 antibody enhanced the cytotoxicity of CD8+T cells on Hepa1-6 cells after iRFA of Hepa1-6 tumors.

A–D The flow cytometry was applied to analyze the expression of PD-1 and CTLA-4 on CD8+T cells in the residual tumors after iRFA or iRFA + LTX-315. E, F The ELISPOT assay was used to assess the proportion of IFN-γ+CD8+ T cells. G, H Flow cytometry (Annexin-V and PI) and quantitative analysis were used to measure the apoptosis rate in Hepa1-6 cells. I The CCK-8 assay was applied to evaluate the cell viability. J A schematic diagram explaining the grouping of A–G groups. n = 3 in each group. Error bars represent standard deviation. ***p < 0.001. CTLA-4 cytotoxic T lymphocyte antigen-4, iRFA incomplete radiofrequency ablation, PD-1 programmed cell death protein-1, ELISPOT enzyme-linked immunospot, CCK-8 cell counting kit-8.