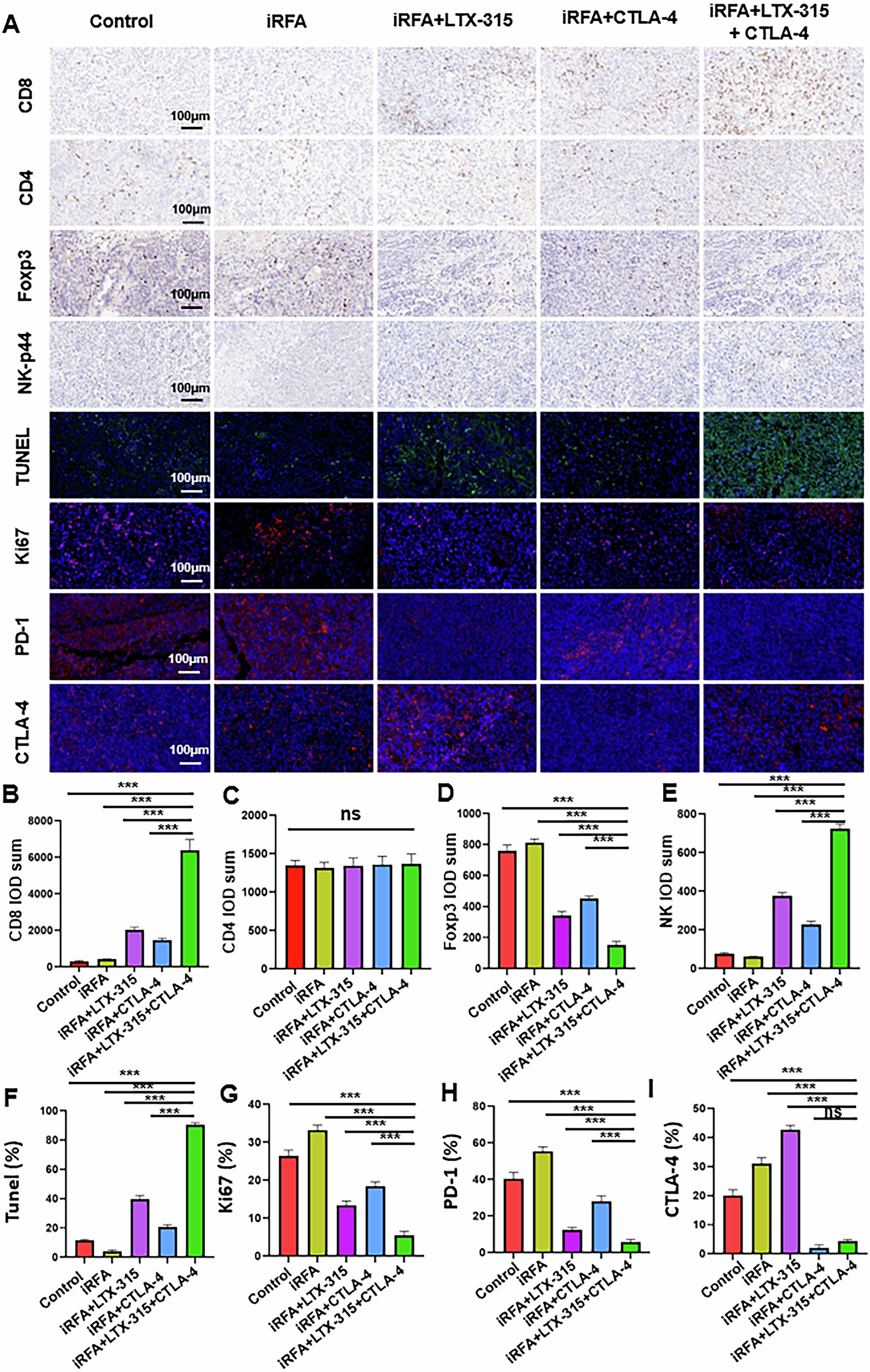
Fig. 7: Pathological examination of the treated tumors in five groups.

A, B CD8 staining was used to assess the presence of CD8+ T cells. A, C CD4 staining was used to evaluate the presence of CD4+ T cells. A, D NK-p44 staining was used to detect NK cells. A, E Foxp3 staining was applied to examine the presence of Tregs. A, F, G TUNEL and Ki-67 staining were used to evaluate apoptosis and proliferation of tumor cells. A, H, I PD-1 and CTLA-4 staining were used to assess the expression levels of PD-1 and CTLA-4 in tumors. n = 6 in each group. Error bars represent standard deviation. ns represents no statistically significant difference, ***p < 0.001. iRFA incomplete radiofrequency ablation, PD-1 programmed cell death protein-1, CTLA-4 cytotoxic T lymphocyte antigen-4.